全球最实用的IT互联网站!
人工智能P2P分享搜索全网发布信息网站地图标签大全
探索空调技术:光敏功能失效怎么办?
阅读全文2023-02-10
电工技术等级标准有哪些?
西门子PLC控制变频器实现3段速控制电路
音叉液位开关的常见故障及处理方法详细讲解
神级汇总,PLC中断指令及例程
变频器在环保风机上的应用
一文简析KUKA-DECL变量和协议
关于变频器维修的两种方法介绍
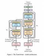
ChatGPT背后的核心技术
阅读全文2023-02-09
工业交换机与普通交换机的区别
pwm控制的基本原理
日本HarmonicDrive哈默纳科谐波减速机的三大
支持工业4.0工厂的大规模定制、高质量和
机器视觉系统的主要工作流程是怎样的
CPU | 内存 | 硬盘 | 显卡 | 显示器 | 主板 | 电源 | 键鼠 | 网站地图
Copyright © 2025-2035 诺佳网 版权所有 备案号:赣ICP备2025066733号 本站资料均来源互联网收集整理,作品版权归作者所有,如果侵犯了您的版权,请跟我们联系。