全球最实用的IT互联网信息网站!
AI人工智能P2P分享&下载搜索网页发布信息网站地图
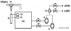
基于PLC+变频器的恒压供水控制应用方案
阅读全文2023-07-04
变频器的概念和功能特点
浅谈S7-1200PLC和V20变频器之间的Modbus通讯
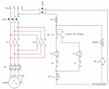
带定时器的正反转控制电路图
PLC的两种基本工作模式及扫描过程
阅读全文2023-07-03
PLC的主要应用领域分类
PLC主要由什么构成
如何选购PLC产品
PLC的五大应用
PLC有什么特点
pwm控制的基本原理
日本HarmonicDrive哈默纳科谐波减速机的三大
支持工业4.0工厂的大规模定制、高质量和
机器视觉系统的主要工作流程是怎样的
CPU | 内存 | 硬盘 | 显卡 | 显示器 | 主板 | 电源 | 键鼠 | 网站地图
Copyright © 2025-2035 诺佳网 版权所有 备案号:赣ICP备2025066733号 本站资料均来源互联网收集整理,作品版权归作者所有,如果侵犯了您的版权,请跟我们联系。