全球最实用的IT互联网站!
人工智能P2P分享搜索全网发布信息网站地图标签大全
机智云自助开发平台轻松实现断电/供电管理以及
阅读全文2021-12-14
加速科技ST2500系列测试设备入选浙江省首台套
阅读全文2021-12-13
高压直流电源的工作原理是怎样的
虹科BM131超紧凑型IPC荣获2021年度最佳产品奖!
SOLIDWORKS Manage2022新增了哪些功能
Vishay 非接触式绝对式旋转磁性编码器的性能介绍
如何实现向高级电机控制的转变
分析燃气表检定误差控制的方法有哪些
电气维修方法论第九篇(电气维修的原则和流程
虹科提供全面而优质的定制化工业物联网数据采
阅读全文2021-12-11
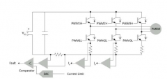
pwm控制的基本原理
日本HarmonicDrive哈默纳科谐波减速机的三大
支持工业4.0工厂的大规模定制、高质量和
机器视觉系统的主要工作流程是怎样的
CPU | 内存 | 硬盘 | 显卡 | 显示器 | 主板 | 电源 | 键鼠 | 网站地图
Copyright © 2025-2035 诺佳网 版权所有 备案号:赣ICP备2025066733号 本站资料均来源互联网收集整理,作品版权归作者所有,如果侵犯了您的版权,请跟我们联系。