全球最实用的IT互联网信息网站!
AI人工智能P2P分享&下载搜索网页发布信息网站地图
光伏变频器的原理和作用
阅读全文2023-06-12
光伏变频器的原理是什么
基于二端口网络理论的航空起动/发电机宽频阻抗
工业多通道数据采集系统中Σ-Δ型ADC的信号调理
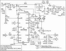
确保打印头电源动态输出电压的参考设计
离心泵的基本结构和工作原理
虹科方案 | 工业树莓派的Socket通信之旅:探索智
助力智能未来:ADI电机控制专题活动火热进行中
PLC应用在工业控制领域的特点
12个三菱PLC图文解析
pwm控制的基本原理
日本HarmonicDrive哈默纳科谐波减速机的三大
支持工业4.0工厂的大规模定制、高质量和
机器视觉系统的主要工作流程是怎样的
CPU | 内存 | 硬盘 | 显卡 | 显示器 | 主板 | 电源 | 键鼠 | 网站地图
Copyright © 2025-2035 诺佳网 版权所有 备案号:赣ICP备2025066733号 本站资料均来源互联网收集整理,作品版权归作者所有,如果侵犯了您的版权,请跟我们联系。