全球最实用的IT互联网站!
人工智能P2P分享搜索全网发布信息网站地图标签大全
旋转霍尔效应磁传感器选择的利弊
阅读全文2023-08-23
MPM3515-AEC1符合AECQ 等级1认证
谷东创始人谈AR如何助力企业数智化转型
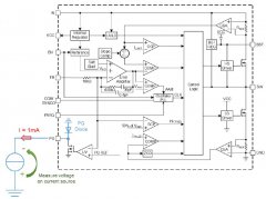
测量DC开关电源的接合温度
硕博电子第三代移动控制器SPL0701介绍
MA782是机械和/或功率受限型应用的理想传感器选
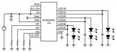
数明半导体推出SiLM4228x系列三通道150mA线性LED驱动
通过触摸实现真实感的Piezo(压电)触觉反馈设备
提高发动机进气及排气性能的传感器
用于自动泊车的超声波泊车传感器
工业4.0时代:有线振动传感器与数据采集
AI大年,传感器狂欢!三大传感器企业H
思特威2025上半年业绩飙升:营业收入37
什么是传感器标定?传感器标定真的如此
CPU | 内存 | 硬盘 | 显卡 | 显示器 | 主板 | 电源 | 键鼠 | 网站地图
Copyright © 2025-2035 诺佳网 版权所有 备案号:赣ICP备2025066733号 本站资料均来源互联网收集整理,作品版权归作者所有,如果侵犯了您的版权,请跟我们联系。