全球最实用的IT互联网站!
人工智能P2P分享搜索全网发布信息网站地图标签大全
机械振动分析仪和手动的区别 机械振动分析仪的
阅读全文2023-08-09
10 BASE 以太网与CAN-XL有哪些不同点呢?
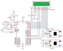
双向访客计数器电路图 使用8051微控制器的双向访
欧时预防与预测性维护解决方案可满足您的多种
怎样判断温度传感器坏了 PT100温度传感器的接线
Vector推出一整套视频采集和注入解决方案满足不
洗地机水管缺水提醒功能如何实现
氢冷发电机氢气系统泄氢检测,防止氢气系统爆
三波段太赫兹超构材料吸收器赋能从传感到隐形
面向医疗应用的ScAlN PMUT的开发设计
工业4.0时代:有线振动传感器与数据采集
AI大年,传感器狂欢!三大传感器企业H
思特威2025上半年业绩飙升:营业收入37
什么是传感器标定?传感器标定真的如此
CPU | 内存 | 硬盘 | 显卡 | 显示器 | 主板 | 电源 | 键鼠 | 网站地图
Copyright © 2025-2035 诺佳网 版权所有 备案号:赣ICP备2025066733号 本站资料均来源互联网收集整理,作品版权归作者所有,如果侵犯了您的版权,请跟我们联系。