全球最实用的IT互联网信息网站!
AI人工智能P2P分享&下载搜索网页发布信息网站地图
Verilog设计寄存器
阅读全文2023-07-27
大算力芯片龙头股
阅读全文2023-07-26
ttl电路输出状态有哪几种 TTL与其他逻辑系列的比
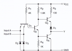
ttl电路中输入端悬空代表什么 ttl电路正确接线图
PyCharm的十大使用技巧
京微齐力蝉联2022-2023年度(第六届)中国IC独角兽
阅读全文2023-07-25
ttl电路的应用 常见的ttl电路
ttl电路和cmos电路的区别 TTL逻辑门的电路图设计
到底谁能提升Calibre的效率?
稳定性与兼容性兼备:YXC扬兴科技石英振荡器Y
阅读全文2023-07-24
英特尔FPGA 支持阿里云的加速即服务
使用Linux UIO框架实现ARM和FPGA的高效通信
英特尔Agilex FPGA在双轴电机控制系统的应
FPGA外接FT232H配置FIFO实现USB通信回环测试
CPU | 内存 | 硬盘 | 显卡 | 显示器 | 主板 | 电源 | 键鼠 | 网站地图
Copyright © 2025-2035 诺佳网 版权所有 备案号:赣ICP备2025066733号 本站资料均来源互联网收集整理,作品版权归作者所有,如果侵犯了您的版权,请跟我们联系。