类比数位转换器的同步采样-ADCs for Simultan
阅读全文2009-05-08
阅读全文2009-05-08
阅读全文2009-05-08
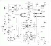
外围设备的SPI接口的MAX7651处理器-Interfac
阅读全文2009-05-08
阅读全文2009-05-08
了解流水线模数转换器-Understanding Pipel
阅读全文2009-05-08
阅读全文2009-05-08
阅读全文2009-05-08
双电压输出数模转换器耗用小功率-Dual, Voltage-
阅读全文2009-05-08
阅读全文2009-05-08