阅读全文2009-05-06
阅读全文2009-05-06
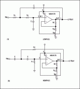
Comparator/DAC Combinations So
阅读全文2009-05-06
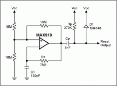
超低功耗复位发生器-Ultra Low Power Rese
阅读全文2009-05-06
阅读全文2009-05-06
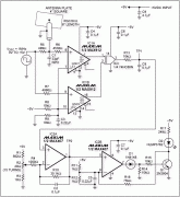
QuickChip Design Example 2 Low
阅读全文2009-05-06
阅读全文2009-05-05
阅读全文2009-05-05