定制芯片录音电话-Chip Recorder Customi
阅读全文2009-05-05
入门滤波器结构-A Beginners Guide to F
阅读全文2009-05-05
阅读全文2009-05-05
阅读全文2009-05-04
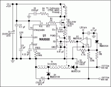
Dual-Output SLIC Supply Shares
阅读全文2009-05-04