阅读全文2009-04-21
阅读全文2009-04-21
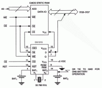
Using the Dallas Phantom Real-
阅读全文2009-04-21
计时使用非易失性内存和微控制器-Using a Nonvol
阅读全文2009-04-21
DS1371/DS1372/DS1374 32位二进制计数器
阅读全文2009-04-21
使用DS1672低压串行计时芯片-Using the DS1
阅读全文2009-04-21
阅读全文2009-04-21
PowerCap Package Allows for De
阅读全文2009-04-21
Replacing the DS1287/DS12887 R
阅读全文2009-04-21
SPI接口的实时时钟与微控制器-Interfacing SP
阅读全文2009-04-21