汽车压力传感器的设计与制造--Design and Manu
阅读全文2009-04-20
阅读全文2009-04-20
Step-by-Step Procedure for Per
阅读全文2009-04-20
阅读全文2009-04-20
阅读全文2009-04-20
Sine Wave Generator Is Crystal
阅读全文2009-04-20
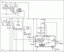
Three ICs Produce Pure Sine Wa
阅读全文2009-04-20