A New Approach for Compensatin
阅读全文2009-04-20
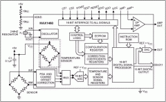
Adding Diagnostic Capability t
阅读全文2009-04-20
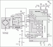
MAX1452 Diagnostic Clip Circui
阅读全文2009-04-20
阅读全文2009-04-20
阅读全文2009-04-20
阅读全文2009-04-20
Miniature Flow Sensor Has Elec
阅读全文2009-04-20
阅读全文2009-04-20
阅读全文2009-04-20
Demystifying Piezoresistive Pr
阅读全文2009-04-20