时间:2023-08-09 16:07
人气:
作者:admin
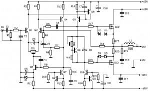
该 100W 音频放大器设计采用两个 V-MOSFET 晶体管技术作为输出级,可在 4 Ω 负载下提供 100W 输出。重要的是,通过添加散热器或风扇等方式使输出级的晶体管保持凉爽。

对于这种高功率场效应晶体管放大器,使用两个对称电源。
V 最大:平衡 + / – 65V DC
V 最大:平衡 + / – 60V DC
I 最大:6A + / – 65V
I 最大:5A + / – 60V
基于 FET 的 100W 音频放大器零件清单:
| R1 27kΩ | C1 1uF 63V | D1 1N759A 0.5W 12V 齐纳二极管 |
| R2 4.7kΩ | C2 1nF 100V | D2 1N4738AT 8.2V 1W 齐纳二极管 |
| R3 5.6kΩ | C3 100uF 16V | D3 1N4738AT 8.2V 1W 齐纳二极管 |
| R4 5.6kΩ | C4 100nF 100V | D4 1N4738AT 8.2V 1W 齐纳二极管 |
| R5 47k | 22uF 16V C5 | D5 1N4738AT 8.2V 1W 齐纳二极管 |
| R6 1k | 4.7 pF 陶瓷 C6 | Q1 BC547 |
| R7 22kΩ | 22uF 16V C7 | Q2 BC547 |
| R8 12Ω | 47uF 16V C8 | Q3 2N5460 |
| R9 1M | C9 100V 1nF | Q4 MPSA93 |
| R10 22kΩ | C10 100uF 100V | Q5 MPSA93 |
| R11 4.7kΩ | C11 100uF 100V | Q6 BC182 |
| R12 33Ω | C12 100nF 250V | Q7 MPSA43 |
| R13 82Ω | C13 150nF 100V | Q8 BC182 |
| R14 33Ω | C14 100nF 250V | Q9 BC212 |
| R15 2.7kΩ | C15 100uF 35V | Q10 MPSA43 |
| R16 270Ω | Q11 BC182 | |
| R17 680Ω | Q12 2SK134 或 2SK135 | |
| R18 33kΩ | L1 在 R25 上 20 圈 0.6mm | Q13 2SJ49 或 2SJ50 |
| R19 680Ω | ||
| R20 82Ω | ||
| R21 22kΩ | ||
| 0.33Ω 5W R22 | ||
| 0.33Ω 5W R23 | ||
| R24 8.2kΩ | ||
| R25 10Ω 1W | ||
| 470Ω电位器TR1 | ||
| 4.7kΩ电位器TR2 |