时间:2023-07-18 17:44
人气:
作者:admin
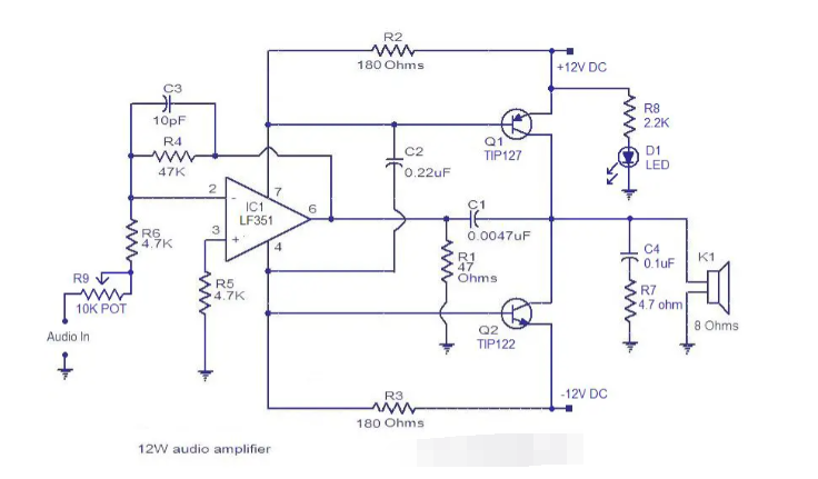
下面给出的电路是一个简单的音频放大器,可以为12欧姆扬声器提供8W的功率。运算放大器ICTL081用作前置放大器。实际上,可以使用任何具有匹配电源额定值的运算放大器来代替TL081。晶体管Q1和Q2(TIP125和TIP120)包括功率放大器级。输出取自两个晶体管的集电极结。

该电路可以组装在Vero板上。
建议为晶体管使用散热器。
+15V/-15V双直流电源可用于为电路供电。
最好将IC1安装在支架上。
下一篇:有线电视放大器电路图讲解