时间:2023-07-23 11:15
人气:
作者:admin
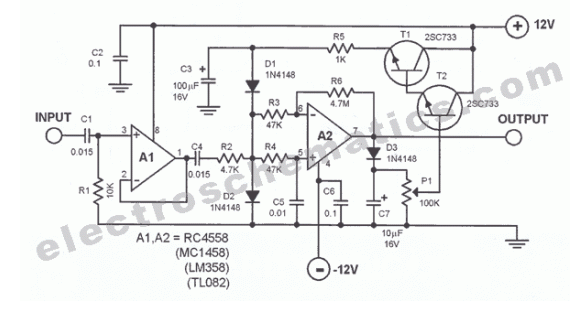
AVC–特色电路自动控制音量线。它提供大约4伏的峰峰值输出电压。该电压在几百毫伏到万级电压的输入电压下保持相对恒定。
不强烈建议将此电子电路用于Hi-Fi应用,因为它的噪声因数远高于可接受的水平。但是,它在计算机程序的磁带记录中非常有用。在这种应用中,恒定的振幅是需要的。
运算放大器A1用作输入信号缓冲器。如果我们去掉二极管D1和D2,该运算放大器将用作放大器。A1的直流偏置通过R4和C5完成。这个小技巧允许A2将输入端的直流电平限制在最大放大100倍。失调偏置相对恒定。放大后的信号通过晶体管T1和T2馈送到稳压二极管D1和D2。微调器P1控制此采样信号。该信号越高,流过二极管的电流就越高。
这些稳压二极管具有非线性曲线。它们的电阻随着电流的增加而减小。输入信号或多或少地通过二极管接地。用一种方式来说:二极管作为一个衰减器工作,通过增加通过二极管的电流来增加效果。
AVC电路原理图

组件:
–LM358(MC1458,TL082)
–2SC733
下一篇:多通道音频混合电路图解