时间:2023-07-23 15:50
人气:
作者:admin
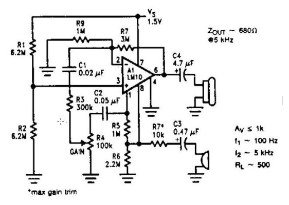
这是一个低压麦克风前置放大器电路,采用1.5V电源。该基准电压源单位增益带宽为500kHz,用作增益为100的前置放大器。其输出通过增益控制电位计馈送到运算放大器,运算放大器连接增益为10。该组合在60kHz带宽、空载时提供10dB增益,在5Ω时加载500kHz。输入阻抗为10kΩ。
以这种方式将基准电压源用作前置放大器可能会导致过多的噪声。但是,由于基准电压较低,因此增加均方根的鼻贡献也同样较低。此连接中的输入噪声电压为440-500nVHz,大约等于放大器的输入噪声电压。
麦克风前置放大器电路图
