时间:2021-11-09 23:29
人气:
作者:admin
FP5139是一种用于电池供电应用的升压拓扑开关调节器控制IC。FP5139包括一个图腾极单输出级,用于驱动 NPN 晶体管或N-MOS,高精确参考(0.5V),用于比较输出电压与内部占空比的反馈放大器控制最小占空比的时间控制,可编程软启动,具有短路保护操作模式或备用模式的功能和逻辑电平控制。
特征
⚫ 宽电源电压工作范围:1.8 至 15V
⚫ 精密参考电压:0.5V±2%
⚫ 低电流消耗:运行模式下 5.5mA
⚫ 低电流消耗:待机状态下 1μA
⚫ 高振荡器频率:最大 1MHz。
⚫ 具有可调开关电流的图腾极输出(适用于 NPN 晶体管或 n 沟道 MOSFET)
⚫ 逻辑电平控制备用模式功能
⚫ 可编程软启动功能(SS)
⚫ 短路保护功能(SCP)
⚫ 包装:TSSOP-8L
应用案例:
1、汽车应急电源:用FP5139给单节锂电池3-3.7V升压到12V-24V供电
2、电动车升降压电源:用FP5139给8-48V输入稳压输出12V或24V
3、快充移动电源:用FP5139给锂电池升压,提供快充所需的12V电压
封装脚位

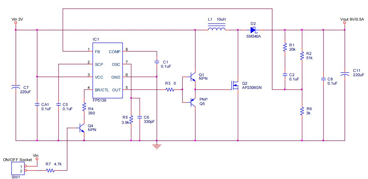
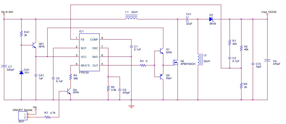
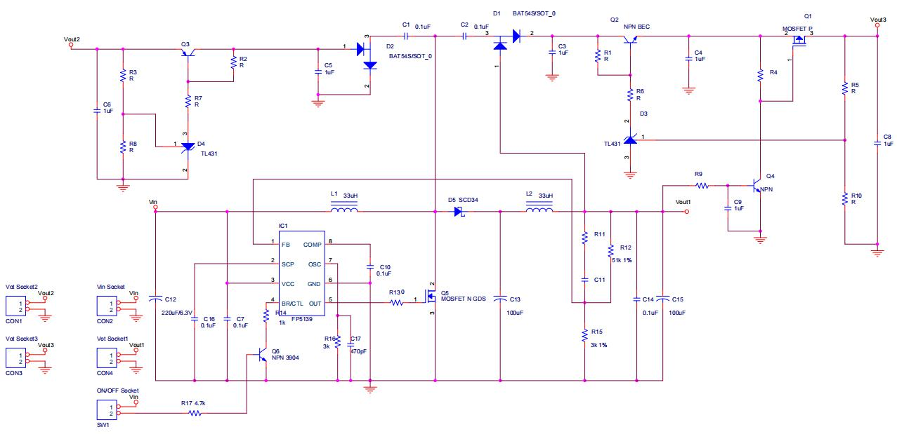
原理图:
(1)输入:3V,输出9V 0.5A。Boost升压电路:

(2)输入:9V-24V,输出12V 2A。隔离升降压电路:

(3)电荷泵DC-DC变换电路:

(4)反激式多路输出DC-DC变换电路:
