时间:2021-11-09 23:28
人气:
作者:admin
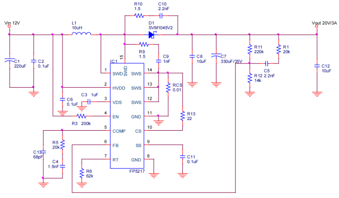
FP5217是非同步升压驱动IC,内置NMOS30V/8A/15mΩ,输入低启动电压2.8V与宽工作电压5V~24V,单节锂电池3V~4.2V应用,将Vout接到HVDDPin;精准的反馈电压1.2V,软启动时间由外部电容调整,工作频率由外部电阻调整;过电流保护芯片内部 NMOS,检测电感峰值电流,检测电阻Rcs连接SWS与GND之间,CSpin检测Vcs。
特色
➢启动电压2.8V
➢工作电压范围5V~24V
➢可调输出电压最高26V
➢反馈电压1.2V(±2%)
➢关机耗电流小于3μA
➢可调工作频率200kHz~1000kHz
➢可调软启动时间
➢输入低电压保护(UVP)
➢可调过电流保护(OCP)
➢过温保护(OTP)
➢内置30V/8A/15mMOSFET(峰值电流10A)
➢封装TSSOP-14L(EP)
应用案例
1、摄影口袋灯:用FP5217给单节锂电池3-3.7V升压到6-9V驱动RGBWY5路调光
2、便携落地摇头风扇:用FP5217给锂电池升压驱动12V大功率风扇
3、筋膜枪:用FP5217给单节锂电池3-3.7V升压到12V驱动电机
4、蓝牙音响:用FP5217给锂电或12V适配器升压驱动功放
5、锂电洗车枪:用FP5217给锂电升压输出驱动12V水泵
封装脚位

应用电路图
下一篇:笔记本电脑摄像头三点弯曲实验