时间:2021-11-09 23:23
人气:
作者:admin
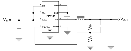
FP6165是一种高效电流模式同步PWM直流-直流调节器。内部产生的0.6V精度反馈参考电压设计用于低输出电压。低RDS(ON)同步开关可显著降低传导损耗。为了延长便携式应用的电池寿命,低辍学操作支持100%占空比。关机模式还有助于节省当前的消耗。FP6165封装在MSOP-10L、DFN-10L和SOP-8L中,以减少PCB空间。
特色
➢ 输入电压范围:2.5至5.5V
➢可调输出电压从0.6V至VIN
➢精密反馈参考电压:0.6V(±2%)
➢输出电流:3A(最大)
➢占空比:0~100%
➢内部固定PWM频率:1.5MHz
➢低静止电流:100μA
➢无肖特基二极管需要
➢内置软启动
➢电流模式操作
➢过温度保护
➢封装:MSOP-10L(EP)、DFN-10L、SOP-8L(EP)
应用案例
1、机械硬盘:用FP6165给5V降压给电机供电
2、直播口袋灯:用FP6165给电池降压驱动RGBWY灯珠
3、灯串:用FP6165给电池或USB降压稳压给彩灯灯串
4、小家电:用FP6165给5V的USB输入降压给单片机或显示屏
封装脚位

应用电路图