时间:2021-11-09 23:22
人气:
作者:admin
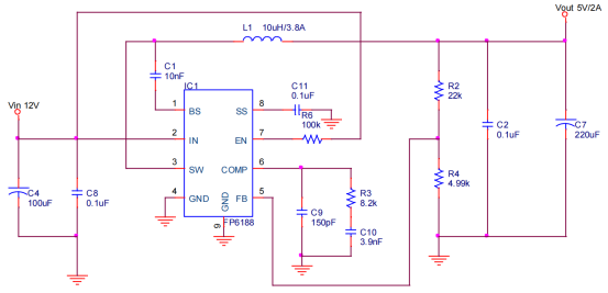
FP6188 是输入可达 23V 的同步降压型稳压器。分别内置130mΩ内阻的 Power NMOS,具有出色的负载和线路调节能力,可在宽输入电压范围内实现 2A的连续输出电流。电流模式工作下提供了快速动态响应和简化回路的稳定性,软启动时间可透过外部电容设定。并具有低压拴锁保护、过流保护和过热保护的功能,稳压器在关断模式下仅消耗 5µA 的电源电流。FP6188是一款功能齐备,应用极为简单,且只需要少量的外部组件就可完成的降压型稳压方案。
特色
➢ 宽输入工作电压范围 4.5V~23V
➢ 可调软启动时间(内建 6µs)
➢ VFB 反馈电压 0.923V
➢ Power NMOS 内阻 130mΩ,输出电流最高可达 2A (FP6188)
➢ 转换效率可达 93%
➢ 关机低消耗电流 5µA
➢ 固定工作频率 340KHz
➢ 可调输出工作电压范围 0.923V~16V (FP6188)
➢ 具有低压拴锁保护(UVLO)、过流保护(OCP)、短路保护(SCP)和过热保护(OTP)
➢ 封装 SOP-8L(EP)
应用案例
1、车载充电:用FP6188给汽车点烟口降压5V给手机充电
2、机顶盒:用FP6188给适配器降压给内部电路供电
3、灯串:用FP6188给电池或适配器降压驱动灯串
4、小家电:用FP6188给23V以内适配器降压稳压提供内部模块供电
封装脚位

应用电路图