时间:2023-05-13 16:29
人气:
作者:admin
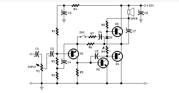
这款迷你音频放大器电路专为CD播放器,iPod,随身听,计算机等小尺寸的低功耗音频放大器而设计。这里显示的电路是单声道,如果你想把它构建成立体声,你只需制作两个完全相同的电路。
你可以看到这个迷你音频放大器电路是如此简单和容易构建。该电路是完全使用晶体管而不是使用IC的系列电路之一。优点之一是采用晶体管,谐波失真相对低于带IC的放大电路。除了音频晶体管元件更容易获得。

该放大器可以在 12VDC 电源上正常工作。开关SW 1用作低音增强。但是如果要激活SW1,还应增加音量控制以减少高频下的功率损耗。
在组装此放大器电路时应考虑的一些事项是;R9必须仔细调整,使扬声器上的音频信号听不见失真。待机时,Q3集电极中的电流应为10-15 mA。这可以通过使用万用表进行测量来完成。
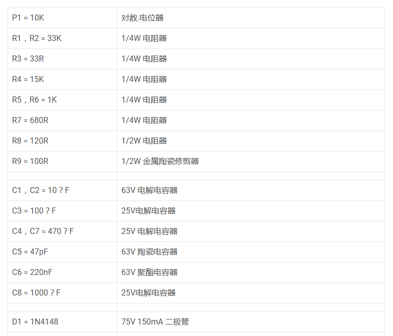
基于2瓦迷你音频放大器的晶体管组件列表:


上一篇:构建一款便携式耳机放大器电路
下一篇:电流校正音频放大器电路图分享