时间:2023-05-13 16:31
人气:
作者:admin
在大多数现代音频放大器电路中,AF功率放大器以大于输入电压的固定系数驱动扬声器。
因此,很明显,这种放大器提供的功率与扬声器阻抗成反比,因为扬声器的锥形位移主要是通过音圈发送的电流的函数,其阻抗可能在相关频率范围内变化很大。
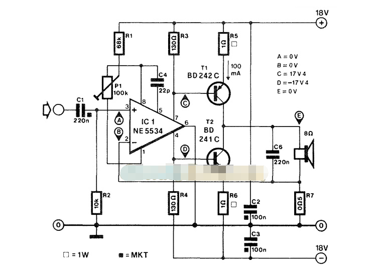
电流校正音频放大器电路图

在多路扬声器系统中,通过适当尺寸的分频滤波器可以克服这一困难,但是当只有一个扬声器时,需要不同的方法。
该音频放大器电路基于电流反馈,以确保通过音圈发送的电流与输入信号保持一致。
通过音圈和R7的电流在电阻两端产生电压。通过将该基准电压馈送到ICi的反相输入端,产生负反馈环路。电路的整体放大取决于扬声器阻抗Zl与R7值的比值。在本例中,扩增为16倍(Z1JR7 = 8/0.5 = 16)。
运算放大器输出接地的连接略有不同寻常,但输出晶体管T1-T2的基极电流可以从电源轨而不是从运算放大器获取。电容器 Ce 的功能是将滚降频率设置为约 90 kHz。
对于A类操作,音频放大器电路的静态电流约为50至100 mA,由R3-R4和Rs-Re决定。互补功率晶体管应紧密匹配类型,以避免产生相当大的失调电流(和电压)。
可能需要对R3或R4进行一些重新调整,以实现功率输出级的正确平衡。当放大器完全驱动时,Ti和T2的发射极电流约为500 mA。
该放大器的谐波失真在Po=6.25 W和Ub= ±18 V时小于0.01%。
上一篇:一款迷你音频放大器电路
下一篇:数字音频选择器开关电路分享