时间:2023-05-13 16:53
人气:
作者:admin
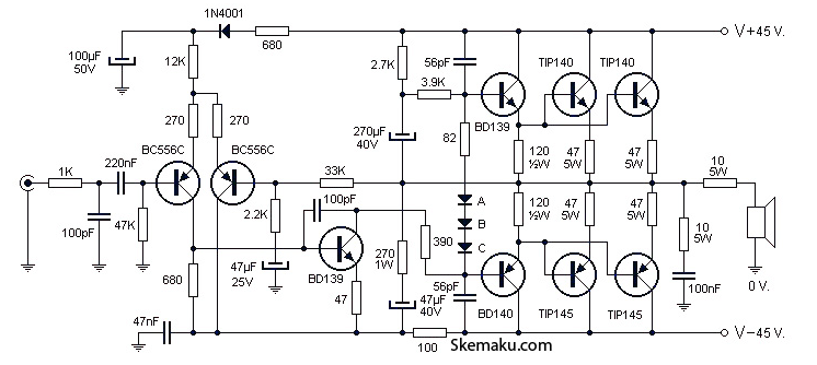
该260W功率音频放大器电路是一款中等功率放大器,具有足够远的音频范围。这款 260W 功率音频放大器电路能够以 8 瓦有效值的功率燃烧 260 欧姆扬声器。
第一个音频输入信号将由由晶体管BC556C组成的差分放大器放大。进一步的增益将在下一阶段继续,由晶体管BD139组成的驱动器部分。驱动器部分用于加强来自第一级放大器的信号,以使信号电平足以驱动末级放大器。
放大电路中的所有现有晶体管都应安装在散热器上,BC556C晶体管除外。散热片功能是防止在运行过程中因热量而过热。除了防止过热外,还增加了散热器接地的功能,以防止不必要的噪音进入。
该 260W 功率音频放大器电路需要对称电压 +/- 45VDC,每个通道电流为 4 A。如果电路将创建立体声放大器,则所需的电流为8安培。
使用此放大器电路使用良好的电源。如果电源使用不当,则会发生许多干扰,例如扬声器过多的嗡嗡声。为此,请使用大电容器作为10.000uF Elco。
