时间:2023-05-13 16:59
人气:
作者:admin
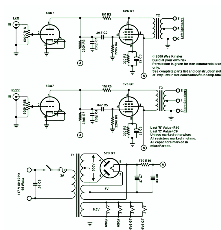
这种2x4W立体声管放大器电路不是使用晶体管构建的,而是使用电子管构建的。使用如图所示的电路,该放大器可以为每个通道产生4瓦的功率。众所周知,带有电管的放大器电路比使用晶体管功率放大器具有更好的质量。
如图所示,该电子管放大器电路由每个通道的两个电子管组成。哪个第一真空管(6SQ7)用作第一级放大器(前置放大器),它将从输入信号放大到足以馈送到放大器最终电平。
6V6 GT电子管用作最后级放大器,其输出电平将通过阻抗变压器连接到oud扬声器。该放大电路需要直流电源电压,5Y3管用作质量好的整流二极管。

2x4W立体声管放大器电路元件列表:
C1, C4 = 200pF/600v C2, C5 = 47nF/600v C3, C6 = 22uF/25v C7 = 47uF/450V C8 = 33nF/450V C9 = 10nF/1400v
R1A & B = 500KΩ 双联电位器 R2, R6 = 1MΩ 1/2W R3, R7 = 470KΩ 1/2W R4, R8 = 220KΩ 1/2W R5, R9 = 330Ω, 绕线或金属氧化物 2W
R10 = 750Ω, 绕线 20W
音频输出变压器 T2、T3
初级(阻抗)= 3300 Ω @ 400 次级(阻抗)= 4 或 8 Ω @ 400 次
周期
电源变压器,T1
初级 = 117v 60 周期
秒 1 = 600v CT @ 80mA 秒 2 = 5v @ 2A 秒 3 = 6.3v @ 4A
管:
6SQ7-GT
6V6-GT
5Y3-GT – 全波真空整流器
2x4W立体声管放大器电路笔记:
为了产生最佳音质,扬声器的效率将影响产生的音频质量。为此,请使用最大功率为90dB /瓦的扬声器。
不要忘记连接线、插座、开关以及机箱或电路板。所有管子必须使用插座。
电阻R10在放大器电路工作期间会非常热,因为可以调节R10位置,以便所有热量可以很好地分散。
直流电阻约为 750 欧姆的扼流线圈可以代替 R10。