时间:2023-05-13 17:01
人气:
作者:admin
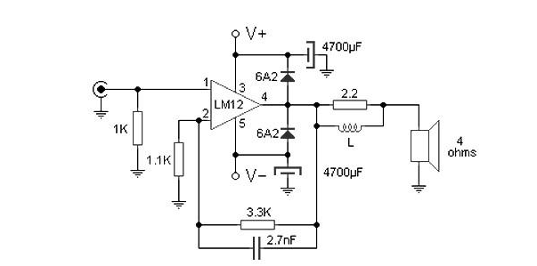
几乎所有的音频放大器电路都采用IC作为主放大器,用于生产小尺寸。这里所示的音频放大器电路采用M12CLK IC,其运算放大器IC已经集成。
该音频放大器电路可在 8 欧姆扬声器负载下产生 150 瓦输出。但建议使用阻抗为 4 欧姆的扬声器,因为它在操作过程中会更稳定。放大电路可以在 4 欧姆负载下产生 100 瓦的输出。
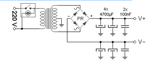
要运行此音频放大器电路,需要具有5A电流的24 VAC变压器。如果此音频放大器电路将产生立体声放大器,则变压器的电流需要10A。电源的二极管应使用15A电流以防止更多负载。

电感L用导线nr做14圈,空间为1。对于所有电容器,必须至少使用50V。不要忘记在IC M12CLK上添加散热器,因为它在操作过程中会很热。

下一篇:高功率音频放大器电路分享