时间:2023-05-13 17:41
人气:
作者:admin
这种基于LF357的音频压缩电路,其多功能电路用于提高AF放大器的平均输出功率。其简单性使其适用于对讲系统、公共广播和迪斯科舞厅设备以及各种类型的发射器。
音乐和语音的压缩本质上需要在一定程度上减小AF输入频谱的动态范围,以便驱动信号电平略低于过载裕量的相当稳定的AF功率放大器电路,从而增加系统的平均输出功率。Howerer,在放大相对退出的输入声音和衰减较响的声音的过程中不可避免地会产生一些失真。因此,很明显,压缩器中放大器/衰减器功能的控制在很大程度上决定了音频压缩器电路引入的失真程度。
在AF信号路径中插入任何类型的压缩器之前,应适当考虑攻击时间。 即音频压缩器电路检测和抵消输入信号幅度突然增加所需的时间。考虑到个人喜好和输入信号(语音、流行音乐等)的特性,压缩器的攻击时间通常在 0.5 到 5 ms 的范围内。
压缩器的释放时间是电路恢复到幅度上升之前存在的设置所需的时间。与攻击时间相反,释放时间通常为秒数量级。如果做得太短,压缩机的衰减作用可能会对频谱中最低的组件造成干扰。
另一方面,太长的释放时间(10-15 s)也是不可取的,因为这会产生不切实际和不愉快的影响,因为输出声音在输入放大器信号幅度增加后很长时间内保持完全静音。在实践中,需要调整压缩机的释放时间以满足特定输入信号的需求;语音通常需要比音乐更长的发布时间。
有些压缩器对释放时间的设置有规定,但这里提出的ine是自动量程类型,即安排释放时间随着输入信号的瞬时幅度自动变化。
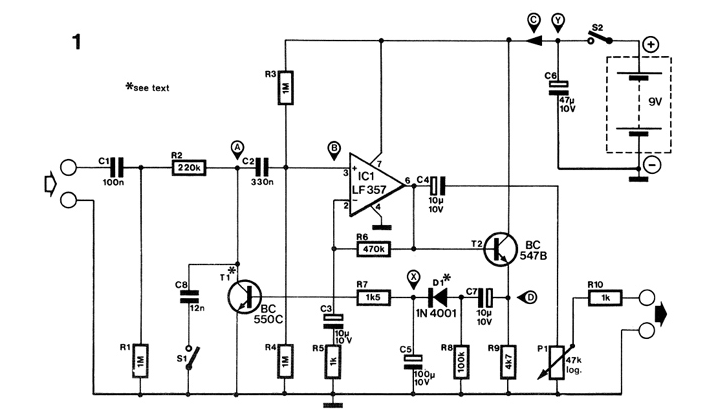
基于音频压缩器电路的LF357原理图

上图是音频压缩器电路图。尽管它很简单,但该设计充分响应了许多相互矛盾的要求。至于其动态特性,从25mVpp到20 Vpp的输入信号变化被压缩为从1.5 Vpp到3.4 Vpp的输出信号。
音频压缩器电路具有标称值从7 Hz到67 kHz的扩展频率响应,这要归功于使用了快速运算放大器LF357(IC1),此处设置该运算放大器可提供约471 [(R6 + R5)/ R5]的放大。电容C3阻断IC1反相输入端的直流电压,R5将运算放大器的低频滚降单独设置为约16 kHz。
电阻R3和R4偏置运算放大器的同相输入,从而使其输出为电源电压的一半,从而确保最佳线性度。电容C2将输入信号馈送到运算放大器,同时阻断引脚3处的偏置电压。它的值并不重要,但它对压缩机的低频响应有一定影响。
该音频压缩器电路中的衰减器部分基本上由R2和T1组成。该晶体管的集电极在R1和R2的帮助下保持在0V。这样,T1始终在其饱和区域工作,其集电极-发射极结充当可变电阻,由馈入基极的电流控制。
该电流越高,c-e电阻越低,馈送到IC1的信号的瞬时衰减就越高。控制整流器由D1-C5-R7组成。晶体管T2的功能是为C7提供充电电流,以避免因IC1输出负载过重而导致的失真。
C5两端的整流电压是输出信号幅度的直接测量值,并正向偏置T1的基极,用于调节所讨论的衰减。使用具有低内阻D1的二极管和缓冲器T2可确保C5的快速充电和缓慢放电,从而分别实现短攻击时间和长释放时间。由于C5通过R7和T1的基电阻排出,压缩机的释放时间是这三个组件的值的乘积。
当基极偏置被重新刻度时,T1的基极电阻增加,从而延长了释放时间。这是一个最受欢迎的功能,尤其是对于语音信号。运算放大器的输出馈送到C4-P1-R10。提供直流绝缘和电平调节。
最后,使用此音频压缩器电路时,请确保放大器具有足够的冷却装置,因为它很可能在其额定功率的最高功率下连续运行。出于同样的原因,请检查扬声器是否可以处理可用功率。
下一篇:分享一个传输音频均衡器电路