时间:2023-05-13 17:46
人气:
作者:admin
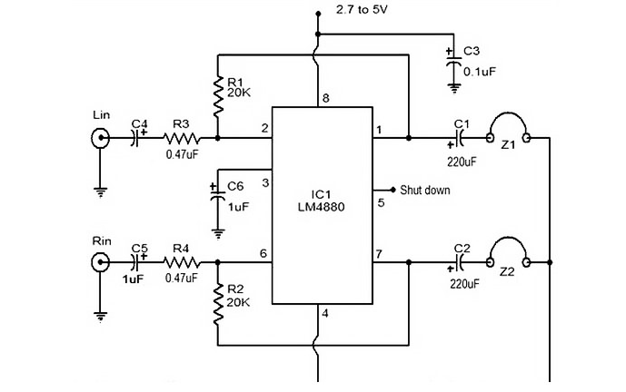
用于耳机放大器的IC的流行组件之一是LM4880。LM4880是由美国国家半导体IC制造的一系列双HiFi音频放大器IC的制造商之一。
运行 IC LM4880 所需的电压介于 2,7VDC 至 5VDC 之间。R1和R2来自电路作为反馈。同时,C4和C5是去耦电容器,因此不会输入直流电压。电路中的C3将降低输入灵敏度的噪声。
基于HiFi耳机放大器电路的LM4880在电路工作时具有0.1%的失真率。相信我,这个放大器电路将以最少的组件产生高质量的音频。
耳机放大器可在标准耳机中产生250mW输出功率。当您组装耳机放大器电路、使用优质 PCB、使用稳压电源以及使用 IC 稳压器 7805 时,请注意一些注意事项。或者,如果该电路使用电池工作会更好。

基于高保真耳机放大器电路 LM4880 零件清单
: R1, R2 : 20K
R3, R4 : 0.47 欧姆
C1, C2 : 220uF C3 : 0.1uF C4, C5 : 1uF
IC :
LM4880