时间:2023-03-19 10:42
人气:
作者:admin
在这篇文章中,我们讨论了一个参数均衡器电路,它可用于将音乐输出增强到出色的水平,比任何标准的图形均衡器输出都要好得多。
优势
参数均衡器的主要优点是,它允许您在很宽的范围内修改频率和“Q因数”,同时控制增益,这在大多数图形均衡器电路中是不可能的。
此外,在大多数情况下,每个通道几个参数均衡器的性能可能优于复杂的图形均衡器。因此,本文讨论的电路设计通过将音乐输入质量提高到出色的水平,可以产生非常有益的结果。
规格
提到的参数均衡器是一种高性能小工具,甚至可以与最非传统的高保真系统一起使用。该器件的升压和削减范围规格为0至略高于20dB,Q因数变量为1至25,频率范围为50Hz至11kHz。
增益和Q测试是在1kHz下进行的,但发现响应均匀性在整个频率范围内都非常出色。
由于低于50Hz的频率大多从来不是首选,因此该电路的较低范围规格非常适合大多数音频应用。11 kHz 的上限规格也很棒,因为如果均衡器在高频下设置为强大的增强,它会降低伤害高音扬声器的机会(除非正在对响应中的低谷进行校正)。但是,如本文后面所述,该电路的频率范围可以根据需要轻松更改。
高增益、高Q参数均衡器对于“增强”录音非常有效。最典型的变化可能是提高原始音乐中不可用的频率并消除不需要的频率,例如噪音。
像这样的参数均衡器也非常适合电子音乐。对于初学者来说,这种参数均衡器可以用作所谓的无源滤波器,用于说明性音乐合成,增强音乐频谱或被模拟乐器的典型频率频谱。
由于它们可能产生的频率变化相当惊人,特别是在较高的增益水平下,这些均衡器现在经常用作效果单元。
电路说明
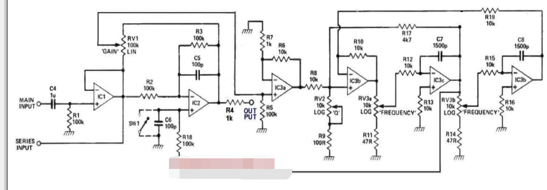
下图描述了参数均衡器一个通道的完整电路原理图。均衡器的主要特性是带通滤波器,该滤波器围绕IC 3a、3b和3c构建,这些IC配置为“状态变量”拓扑。

带通从IC3c的输出获得,滤波器的中心频率由像积分器一样工作的电容C7和C8以及由联动电位计RV3定义的电阻控制。
使用1500pF电容器的频率范围为50Hz至11kHz,可以通过调整每个C7和C8值来改变此范围。例如,如果使用1000pF电容器,则频率范围将在75Hz至16.5kHz之间,而2000pF电容器将导致频率范围为35Hz至7.5kHz。
回到输入级,音乐输入与IC1交流相连,IC1基本上是一个缓冲级,为增益控制RV1提供低阻抗。电阻R1决定电路的输入阻抗。
处理后的信号随后通过单位增益放大器IC2进入输出端。
当开关SW1翻转以将IC2的同相输入短路至地时,滤波器部分将被禁用。
滤波器通过RV1接收输入,RV1的一端连接到IC1输出端的原始反相信号,另一端连接到IC2输出端的反相信号。
RV1的游标为带通滤波器提供信号输入,而RV3决定滤波器处理哪些频率元件并反馈回IC2的同相输入。
因此,当RV1的游标更接近IC1的输出(原始输入音乐信号)时,IC2处的原始信号的指定频段会增加(增强)到原始信号中。
另一方面,当RV1游标靠近IC2输出时,结果是减去(切断)IC2中的原始信号。
虽然效果类似于传统的图形均衡器,但在整个范围内修改频率的灵活性是该参数均衡器的一大优势。
变量 Q 是参数均衡器中必须包含的另一个元素;Q值越大,滤波器响应的峰值就越高。
具有大量反馈会增加Q值,并且在不允许滤波器振荡的情况下获得高Q值是实现状态变量滤波器的关键优势之一。
R8和R17的比率控制电路的Q值(如果不包括RV2/R)。然而,改变这些电阻也会改变电路的增益,除非改变配置并引入双电位计来改变两个电阻值。这个问题可以通过提高R8之前的增益,然后通过RV2钝化反馈信号来改变Q来解决。
如何使用
当增益控制电位器的游标处于中间位置或旁路点接地时,参数均衡器电路具有单位增益,这意味着信号输出值与信号值相同。因此,输入信号需要被预放大,对于许多音频放大器,监听输出是最好的起点。
可以使用的最大信号电平在一定程度上由电源决定,在某种程度上由应用决定。
剪切和升压控制仅配置为校正高保真和许多录制场景中的频率响应缺点,确保基本平坦的响应。
在不依赖于所使用的电源的情况下,参数均衡器电路将处理这些类型的Hi-Fi系统中常见的信号电平。
如果此参数均衡器用于特殊效果,并且增益被调整到任一极端,则建议使用下表所示的最高输入音乐信号电平,以防止削波。

如果您没有随身携带音频分析器设备,则可能需要首先调整旋钮并通过耳朵判断响应,就像使用音调控制一样。
从最低设置或附近的Q控制开始,然后从中心位置轻轻增加或减少增益,然后顺时针缓慢移动频率控制。
结果会让您大吃一惊,您将很快找到适合您设置的理想设置。由于随着Q的升高,被增强或削减的频率频谱要小得多,因此除非它集中在音乐的某些一致频率上,否则耳朵通常不太能察觉增益控制的影响。
旁路开关
SPST 开关可以连接在“旁路开关、SW1”和“0V”端子之间,如电路图(与 C6 并联)所示。每当开关导通时,IC2的同相输入接地,原始输入信号流过均衡器,不受电位计调整的影响。
该开关对于检查电路的影响非常有用,只需打开/关闭SW1即可。该开关将使您能够快速分析该参数均衡器电路的输出结果差异,只需拨入和拨出开关即可。
下一篇:用于放大器的简单嗡嗡声滤波电路