时间:2023-04-02 14:59
人气:
作者:admin
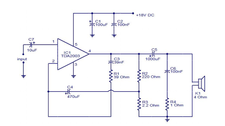
下面是使用 SGS Thomson 常用 TDA2003 IC 的10W 音频放大器的电路图。该 IC 可在 18V DC 电源电压下轻松向 4 Ω 负载提供 10W 功率。该 IC 也可以采用 12V 电压工作,因此适用于汽车音响系统。TDA2003的有用特性包括所有引脚之间的短路保护、热过载保护、低谐波失真、低交叉失真等。
此处给出的电路是根据制造商的数据表设计的,发现工作正常。电容C7执行输入直流去耦工作。R2和R3用于设置放大器的增益。C3和R1决定截止频率上限。C6 和 R4,用于提高高频下的稳定性。电容C5将输出耦合到扬声器。
TDA2003 10W 放大器 – 带零件列表的电路图

笔记。
最好使用PCB来组装该电路.
该电路的PCB布局可在TDA2003的数据表上找到。
使用 18V DC 为本电路供电。
输入接地和输出接地必须正确去耦。
扬声器 K1 可以是 4 欧姆扬声器。
TDA2003必须安装散热器。