时间:2023-04-02 15:06
人气:
作者:admin
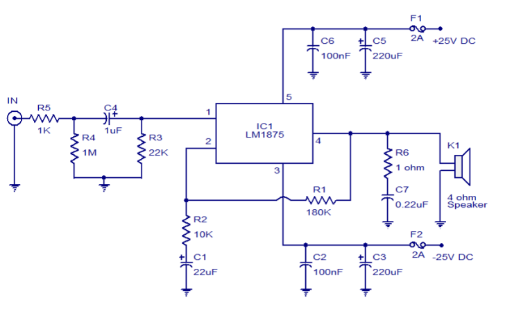
这只是另一个20W音频放大器电路,但这次基于美国国家半导体公司的LM1875音频放大器IC。使用 25V 双电源,LM1875 可以为 4 欧姆扬声器提供 20W 的音频功率。LM1875 需要的外部元件非常少,失真非常低。该 IC 还具有许多良好的特性,如快速压摆率、宽电源电压范围、高输出电流、高输出电压摆幅、热保护等。该 IC 采用 TO-220 塑料电源封装,非常适合各种应用,如音频系统、伺服放大器、家庭影院系统等。
电路图。

笔记。
将电路组装在高质量的PCB上。
使用+/-25V DC双电源为电路供电。
K1可以是4欧姆,20W扬声器。
IC需要适当的散热器。
F1 和 F2 是 2A 保险丝。