时间:2023-04-02 15:09
人气:
作者:admin
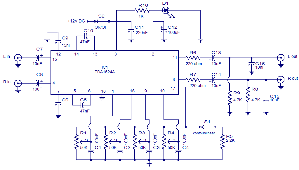
这是使用菲利普斯的IC TDA1524进行音调控制的出色立体声前置放大器的电路图。该 IC 只需极少的外部元件,噪声非常低,电源电压范围很宽。POTsR1至R4分别可用于控制音量,平衡,低音和高音。LED 为 D1 是电源接通指示灯,R1o 是其限流电阻。
电路图

笔记
将电路组装在高质量的PCB上。
开关 S2 是开/关开关。
Swich S1 可用于选择线性或轮廓模式。
电源电压可以是8至16V之间的任何电压。这里我使用了 12V DC。