时间:2023-04-02 15:08
人气:
作者:admin
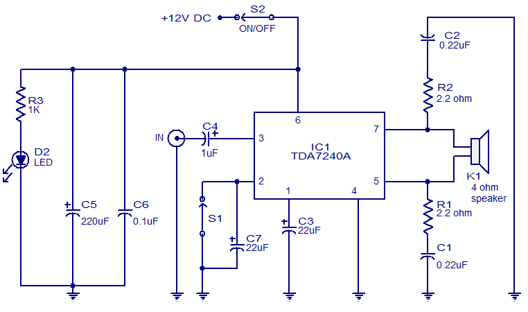
此处显示的音频放大器基于意法半导体的TDA7240 IC。TDA 7240 是一款集成音频放大器 IC,可为 4 欧姆负载提供 20 瓦的音频输出功率。该 IC 的外部元件数量最少,采用 7 引脚紧凑型 Heptawatt 封装。该IC还具有许多良好的功能,例如扬声器保护,短路保护,低噪声,低失真等。该电路可采用12V DC单电源供电,因此在汽车音响应用中非常有用。
电路图

笔记
将电路组装在高质量的PCB上。
使用 12V DC 为电路供电。
K1 可以是 4 欧姆、20W 扬声器。
S1 是备用开关,S2 是开/关开关。
LED D2 是电源开启指示灯。
将 IC 安装到适当的散热器上。