时间:2023-04-08 10:01
人气:
作者:admin
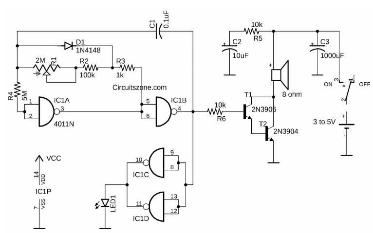
通过一个电位计的变化,以下电路的节拍器电路产生从每分钟 40 个滴答到每分钟 400 个滴答声的可听滴答声。栅极一和栅极二形成脉冲发生器,然后R4降低电池电压变化对频率的影响,因此一旦校准,电路就会保持频率。

晶体管 T1 和 T2 将放大脉冲并在扬声器中产生响亮的滴答声。如果需要,可将与扬声器串联的 100 欧姆绕线电位器用作音量控制。电路的功耗非常小,电池的寿命很长。
然后,带有闪烁LED的可视节拍器可能是有吸引力的解决方案。如果将R3更改为更高的值,则脉冲也会增加。因此会产生清晰可见的闪烁信号。
上一篇:分享一个自动响度控制电路
下一篇:基于LM324的声控触发器电路