时间:2023-04-08 10:31
人气:
作者:admin
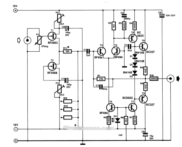
混频器应具有低噪声和高动态性能。大多数标准混频器使用反相运算放大器。不幸的是,许多运算放大器的噪声系数很差。噪声系数良好的运算放大器通常不适合在大信号下工作。
标准电路的噪声因数通常甚至更差,因为源极和放大器没有正确计算 因此,通过在输入级使用缓冲器以及从优质晶体管构建运算放大器,可以大大改善混频器的特性。这已在随附的电路中完成。
输入由 T1 和 T2 缓冲。T1的输入阻抗可以忽略不计,因此只需将源与P1匹配即可。运算放大器由晶体管 T3 至 T8 组成,包括优质射频晶体管已用于差分放大器 T3-T4-T5。这些晶体管在更大带宽的AF类型下具有更好的噪声系数。

该电路的频率范围(-3 dBpoints)为10Hz至80 kHz;在10 kHz和9 Vpp输出电压时,三次谐波失真不超过0.005%;信噪比为 100 dB。
信噪比适用于开路输入和20 kHz带宽的9Vpp输出信号。输出信号的最大值约为 12 Vpp,在 560 欧姆的负载阻抗范围内测量。如果混频器端接更高的阻抗,输出电压会更大。
该电路的另一个优点是可以通过简单的方式实现流行的阀门声音。为此,T1和T2必须以略低于复合运算放大器的水平(即12 Vpp输入)开始限制。T1 和 T2 的电源电压介于 ±6 VDC 和 ±9 VDC 之间。由于T2作为电流源连接,因此可以使用2k2预设在所需的削波电平设置确切的电源电压。
如果需要,可以通过在T4的基电路中插入50千欧姆预设来调零输出偏移。该基极还应由一个1uF/63 V电容去耦。运算放大器的电流消耗约为35 mA,缓冲级的电流消耗不超过10 mA。因此,如果使用十个缓冲级,电源应能够在 15 VDC ±提供 150 mA。
下一篇:分享一个移相器音频电路