时间:2023-04-08 10:29
人气:
作者:admin
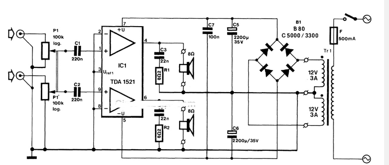
Valvo / Mullard的TDA1521 IC类型是一款立体声Hi-Fi放大器,专为电视音频目的而设计。为了使电路发挥最佳功能,必须为其提供+/- 16V电源电压,并且可以在8欧姆扬声器负载下提供2×21 W的最大输出功率。该放大器上的放大器增益为每通道30dB。
TDA1521 IC的一个特点是,当没有音频输入时,它配备了自动静音功能。此外,该 IC 还配备了自动静音功能,当电源低于 6V 时。

这在电路打开或关闭时很有用,它不会产生噪音和通过扬声器发出的瞬时噪音。IC TDA1521还在输出线上配备了短路安全功能。
如果要安装此放大器电路,请不要忘记为IC主体提供散热器,因为当它以最佳方式工作时,IC TDA5121会散发出相当高的热量。如果您没有使用足够的散热器,则IC有烧毁或损坏的风险。
以下技术数据在TDA1521的数据表中为典型数据(RL=8 Q;Vs= ± 16 V):
Po= 12W时的失真:0.5%
静态电流:40mA
增益平衡:0.2dB 电源纹波抑制:60dB 通道分离:70dB
输出失调电压:20mV3 dB
功率带宽:20-20,000Hz