时间:2023-04-08 10:55
人气:
作者:admin
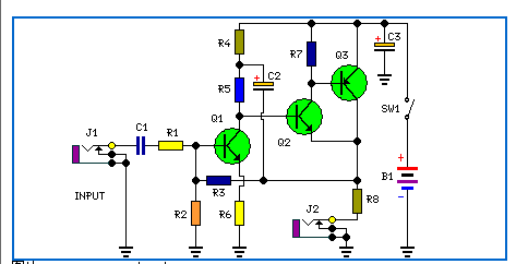
这种简单的耳机放大器电路可以直接连接到其他紧凑型设备,如CD播放器,随身听,调谐器和录音机。从理论上讲,该系列耳机放大器电路能够在不同的阻抗下很好地工作。阻抗为 32 欧姆、100、300、600 和 2000 欧姆。所示电路方案适用于单通道(单声道)。如果立体声将现场构建两个系列。
如图所示,如果要制作立体声,组件 B1、SW1、J1 和 C3 用于两个通道。电阻值R3的计算公式为300欧姆阻抗。如果要用于 600 欧姆或更高的阻抗,请将电阻值 R3 更改为 100K。 实际上,如果可能的话,电池 B1 可以更换为电源,前提是它受到良好的调节。

如果电池仍在使用中,则可以将电池类型更换为可充电电池。列出的 300 欧姆和 600 欧姆阻抗的 R3 值适用于 3.7 伏。当与立体声系统中的电池一起使用时,电池通常会在 20 小时内耗尽。
基于便携式耳机放大器的3个晶体管零件列表:

上一篇:分享一个移相器音频电路
下一篇:分享一个低阻抗麦克风放大器电路