时间:2022-11-01 17:38
人气:
作者:admin
功率放大器是音频电子学的一部分。它旨在最大化给定输入信号的功率f幅度。在声音电子学中,运算放大器增加了信号的电压,但无法提供驱动负载所需的电流。在本教程中,我们将使用 MOSFET 构建一个 50 瓦 RMS 输出功率放大器,并连接一个 8 欧姆阻抗扬声器。
放大器的结构拓扑
在放大器链系统中,功率放大器用于负载前的最后或最后阶段。通常,声音放大器系统使用以下拓扑结构,如框图所示。

如上框图所示,功率放大器是直接连接到负载的最后一级。通常,在功率放大器之前,使用前置放大器和电压控制放大器校正信号。此外,在某些情况下,如果需要音调控制,则在功率放大器之前添加音调控制电路。
了解您的负载
在音频放大器系统的情况下,放大器的负载和负载驱动能力是结构中的一个重要方面。功率放大器的主要负载是扬声器。功率放大器的输出取决于负载阻抗,因此连接不正确的负载可能会影响功率放大器的效率和稳定性。

扬声器是一个巨大的负载,充当感性和电阻性负载。功率放大器提供交流输出,因此扬声器的阻抗是正确功率传输的关键因素。
阻抗是电子电路或元件对交流电的有效电阻,由与欧姆电阻和电抗相关的综合效应产生。
在音频电子中,不同类型的扬声器具有不同的阻抗,具有不同的瓦数。扬声器阻抗可以通过管道内水流之间的关系来最好地理解。就把扬声器想象成水管,流过水管的水就是交替的音频信号。现在,如果管道的直径变大,水就很容易流过管道,水量就会变大,如果我们减小直径,流过管道的水就越少,所以水量就会越小。直径是由欧姆电阻和电抗产生的效应。如果管道直径变大,阻抗会很低,因此扬声器可以获得更多的瓦数,放大器提供更多的功率传输场景,如果阻抗变高,则放大器将为扬声器提供更少的功率。
市场上有不同的选择以及不同细分市场的扬声器,通常有 4 欧姆、8 欧姆、16 欧姆和 32 欧姆,其中 4 欧姆和 8 欧姆扬声器以便宜的价格广泛可用。此外,我们需要了解,具有 5 瓦、6 瓦或 10 瓦甚至更高的放大器是 RMS(均方根)瓦数,由放大器在连续运行中输送到特定负载。
因此,我们需要注意扬声器额定值、放大器额定值、扬声器效率和阻抗。
简单50W放大器的结构
在之前的教程中,我们制作了 10 瓦功率放大器、25 瓦功率放大器和 40 瓦功率放大器。但在本教程中,我们将使用 MOSFET 设计一个 50 W RMS 输出功率放大器。在之前的教程中,我们使用了专用功率放大器IC,TDA2040用于25瓦和40瓦放大器,但在此设计中,我们将使用免费的N和P沟道MOSFET对来获得50瓦的功率输出。输出将非常稳定,THD将最小。我们将用它驱动 8 欧姆负载。
我们使用了两种广受欢迎的互补MOSFET,IRF530N和IRF9530N,它们在本地商店和网上商店都可以买到。


在上图中,左边是IRF530N,右边是IRF9530N。两者都是 TO-220AB 封装。
这两个 MOSFET 产生推挽式操作,以驱动 8 欧姆 50 瓦 RMS 扬声器。
所需组件
为了构建电路,我们需要以下组件-
Vero 板(任何人都可以使用虚线或连接)
烙铁
焊锡丝
钳子和剥线钳工具
电线
细铝散热器,厚度为2mm,尺寸为50mm x 30mm。
35V轨到轨电源,+35V GND -35V电源轨道输出
8 欧姆 50 瓦扬声器
电阻器(10R、300R、560R、680R、820R、1.2k、2.2k、10k、15k) – 1nos。
电阻器(2.7k、4.7k、47k)– 2 nos。
100uF 63V 电容器
47uF 63V 电容器 – 2 个
68nF 100V
220pF 50V
1n4002 二极管
红外代码版 IRF530
红外代码版 IRF9530
.1uH 空心电感器 5A 额定电流
BC556 -2 件
BC546 – 2 件
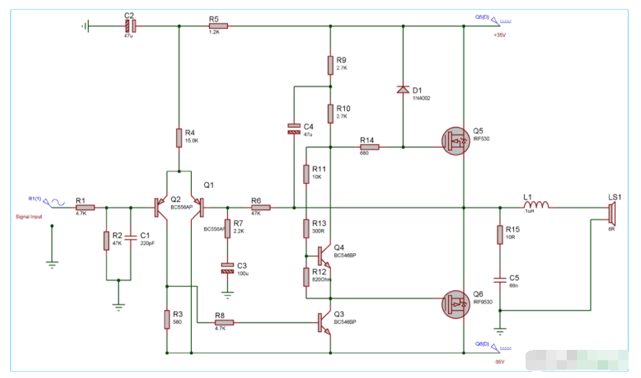
电路图及说明

这款50 瓦音频放大器的原理图有几个级。在放大开始时,低通滤波器会阻挡高频噪声。该低通滤波器是使用 R1、R2 和 C1 创建的。电阻R1和R2有两种操作,首先是低通滤波器的一部分,其次是分压器和限流器。
在电路的第二级,作为BC556晶体管的Q1和Q2用作差分放大器。
接下来,功率放大在两个MOSFET上完成,IRF530N和IRF9530。这两个MOSFET是互补和匹配的对。两个MOSFET具有相同的规格,但一个是N沟道,另一个是P沟道。这是电路的重要组成部分。这两个MOSFET充当推挽式驱动器(一种广泛使用的放大拓扑或架构)。为了驱动这两个MOSFET(Q3和Q4),使用了BC546。这两个晶体管为 MOSFET 提供足够的栅极驱动。R15 是一款高瓦数电阻器,用作箝位电路,电容器 68nF 并添加了 1uH 电感器,可为 8 欧姆扬声器提供稳定的放大。
测试 50 瓦放大器电路
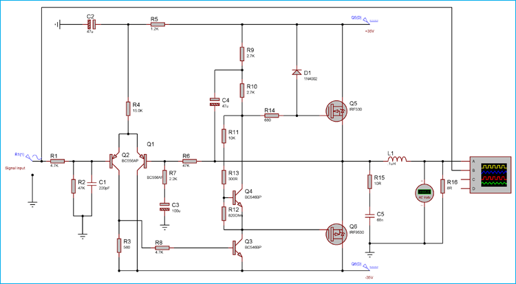
我们使用Proteus仿真工具来检查电路的输出;我们测量了虚拟示波器中的输出。您可以查看下面给出的完整演示视频

我们使用+/- 35V为电路供电,并提供输入正弦信号。示波器的通道 A(黄色)连接在输出端,负载为 8 欧姆,输入信号连接在通道 B(蓝色)上。
放大器功率计算
我们使用一个简单的公式来计算放大器的瓦数-
Amplifier Wattage = V2 / R
我们在输出端连接了一个交流万用表。万用表中显示的交流电压是峰峰值交流电压。
我们提供了25-50Hz的极低频正弦信号。与低频一样,放大器将向负载提供更多电流,万用表将能够正确检测交流电压。

万用表显示+20.1V AC。因此,根据公式,功率放大器在 8 欧姆负载下的输出为
Amplifier Wattage = 20.12 / 8
Amplifier Wattage =
50.50
(50W approximately)
构建 50W 功率放大器时要记住的事情
构建电路时,需要在功率放大器级将MOSFET与散热器正确连接。较大的散热器提供更好的结果。
最好使用音频级额定箱型电容器以获得更好的结果。
将PCB用于音频相关应用始终是一个不错的选择.
使差分放大器的走线较短,并尽可能靠近输入走线。
将音频信号线与嘈杂的电源线分开。
注意迹线的厚度。由于这是 50 W 设计,因此需要更大的电流路径,因此请最大化走线宽度。
需要在整个电路中创建接地层。保持接地返回路径尽可能短。
取得更好的结果
在这种 50 瓦设计中,几乎无法进行改进以获得更好的输出。
在正负电源轨道上增加额定电压至少为63V的220uF去耦电容。
使用 1% 额定 MFR 电阻器以获得更好的稳定性。
将 1N4002 二极管更换为 UF4007。
用 1k 电位计更换 R13,以控制功率 MOSFET 两端的静态电流。
使用环形电感器代替 .25uH 5A 的空芯。
在输出端添加保险丝,它将在扬声器过载或输出短路情况下保护电路。