时间:2022-11-03 17:04
人气:
作者:admin
功率放大器是声音电子的一部分。它旨在最大化给定输入信号的功率幅度。在声音电子学中,运算放大器增加了信号的电压,但无法提供驱动负载所需的电流。在本教程中,我们将使用 TDA2040 功率放大器 IC 和两个功率晶体管构建一个 40W 放大器,并连接一个 4 欧姆阻抗扬声器。
放大器的结构拓扑
在放大器链系统中,功率放大器用于负载前的最后或最后阶段。通常,声音放大器系统使用以下拓扑结构,如框图所示

如上框图所示,功率放大器是直接连接到负载的最后一级。通常,在功率放大器之前,使用前置放大器和电压控制放大器校正信号。此外,在某些情况下,如果需要音调控制,则在功率放大器之前添加音调控制电路。
了解您的负载
在音频放大器系统的情况下,放大器的负载和负载驱动能力是结构中的一个重要方面。功率放大器的主要负载是扬声器。功率放大器的输出取决于负载阻抗,因此连接不正确的负载可能会影响功率放大器的效率和稳定性。

扬声器是一个巨大的负载,充当感性和电阻性负载。功率放大器提供交流输出,因此扬声器的阻抗是正确功率传输的关键因素。
阻抗是电子电路或元件对交流电的有效电阻,由与欧姆电阻和电抗相关的综合效应产生。
在音频电子中,不同类型的扬声器具有不同的阻抗,具有不同的瓦数。扬声器阻抗可以通过管道内水流之间的关系来最好地理解。就把扬声器想象成水管,流过水管的水就是交替的音频信号。现在,如果管道的直径变大,水就很容易流过管道,水量就会变大,如果我们减小直径,流过管道的水就越少,所以水量就会越小。直径是由欧姆电阻和电抗产生的效应。如果管道直径变大,阻抗会很低,因此扬声器可以获得更多的瓦数,放大器提供更多的功率传输场景,如果阻抗变高,则放大器将为扬声器提供更少的功率。
市场上有不同的选择以及不同细分市场的扬声器,通常有 4 欧姆、8 欧姆、16 欧姆和 32 欧姆,其中 4 欧姆和 8 欧姆扬声器以便宜的价格广泛可用。此外,我们需要了解,具有 5 瓦、6 瓦或 10 瓦甚至更高的放大器是 RMS(均方根)瓦数,由放大器在连续运行中输送到特定负载。
因此,我们需要注意扬声器额定值、放大器额定值、扬声器效率和阻抗。
简单40W放大器的结构
在之前的教程中,我们使用运算放大器和功率晶体管制作了10瓦放大器,还使用TDA2040构建了25瓦放大器。但在本教程中,我们将构建一个40W 功率放大器,它将驱动一个 4 欧姆阻抗扬声器。我们将使用与25瓦功率放大器相同的TDA2040,但要获得40 瓦功率输出,我们将使用额外的功率晶体管。

在上图中,显示了TDA2040。它可以在大多数通用的在线商店以及eBay上购买。该封装称为“Pentawatt”封装,具有 5 个输出引脚。引脚排列图非常简单,可在数据表中找到,

卡舌连接到引脚 3 或 –Vs(负电源)。更不用说,与选项卡连接的散热器也获得相同的连接。
如果我们查看数据表,我们还可以看到该功率放大器IC的功能

IC的功能非常好。它提供接地短路保护。此外,由于过载情况,热保护将提供额外的安全功能。正如我们所看到的,如果连接了具有+/- 17V输出的分离电源,TDA2040能够为4欧姆负载提供25瓦输出。在这种情况下,THD(总谐波失真)将为0.5%。在相同的配置中,如果我们获得 30 瓦的功率输出,THD 将变为 10%。
此外,数据表中还有另一个图表,它提供了电源电压和输出功率之间的关系。

如果我们看到图表,如果我们使用输出超过 26V 的分体式电源,我们可以实现 15Watt 以上的输出功率。
因此,正如我们已经看到的那样,通过TDA25可以实现2040瓦的连续输出。但我们想制造40瓦功率放大器。因此,这额外的15瓦,我们需要添加两个功率晶体管NPN和PNP,以在4欧姆扬声器上提供额外的放大和输出功率。
为了实现这种额外的功率放大,我们使用了配对对晶体管BD712和BD711功率晶体管。两款晶体管均采用 TO-220C 封装。
BD711 和 BD712 的引脚图为

为了在不损害 THD 的情况下实现完美运行,我们需要一个 36V 电源来实现 40 瓦输出。虽然该电路可以使用15V至40VDC供电。
必需组件
为了构建电路,我们需要以下组件-
Vero 板(任何人都可以使用虚线或连接)
烙铁
焊锡丝
钳子和剥线钳工具
电线
铝制散热器 KS-58
36V 单电源
4 欧姆 40 瓦扬声器
4 个 1.5R 电阻器 1/2 瓦电阻器
4个100k电阻器1/4千瓦特
12k 电阻器
额定功率为 2 瓦的 1R 电阻器
470nF 电容器
100uF电容
TDA2040
1N4148 二极管两个
220nF 电容器
2200uF电容
4.7uF电容
BD711 和 BD712 晶体管对。
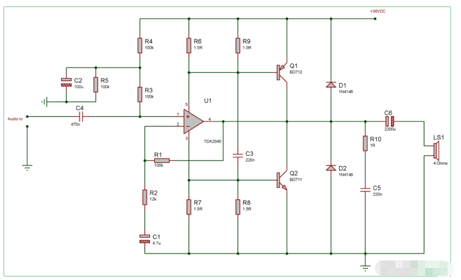
电路图及说明

原理图是40瓦音频放大器非常简单;TDA2040正在放大信号并提供25瓦RMS瓦数。额外的功率放大是使用BD711和BD712晶体管对完成的。输入电容470nF是隔直电容,只允许交流信号通过。一个主要问题是单电源电压。由于放大器采用单电源供电,因此需要将输入信号提升到几伏以上,以便放大器可以在正负峰值中放大信号。电阻R6、R9和R7、R8为功率晶体管和功率放大器提供偏置电压。R10 和 C5 是缓冲器或 RC 钳位电路,用于保护放大器免受扬声器的巨大电感负载的影响。
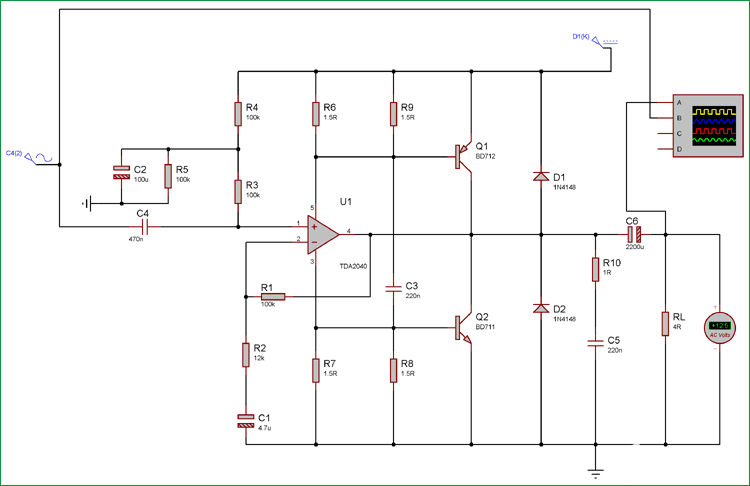
测试 40 瓦放大器电路
我们使用变形杆菌仿真工具来检查电路的输出;我们测量了虚拟示波器中的输出。您可以查看下面给出的完整演示视频。

我们使用36VDC为电路供电,并提供输入正弦信号。示波器连接在输出端,通道 A 上负载为 4 欧姆(黄色),输入信号连接在通道 B(蓝色)上。
我们可以在视频中看到输入信号和放大输出之间的输出差异:-
此外,我们检查了输出功率,如前所述,放大器功率高度依赖于多种因素。它高度依赖于扬声器阻抗、扬声器效率、放大器效率、结构拓扑、总谐波失真等。我们无法考虑或计算所有可能的因素,这些因素都是在放大器功率中产生的依赖性。实际电路与仿真不同,因为在检查或测试输出时需要考虑许多因素。
放大器功率计算
我们用一个简单的公式来计算放大器的瓦数-
Amplifier Wattage = V2 / R
我们在输出端连接了一个交流万用表。万用表中显示的交流电压是峰峰值交流电压。

我们提供了非常低频正弦信号200Hz。与低频一样,放大器将向负载提供更多电流,万用表将能够正确检测交流电压。
万用表显示+12.5V AC。因此,根据公式,功率放大器在 4 欧姆负载下的输出为
Amplifier Wattage = 12.52 / 4
Amplifier Wattage =
39.06
(40W approximately)
构建 40W 放大器时要记住的事情
在构建电路时,功率放大器TDA2040需要与散热器正确连接。散热器越大,效果越好。此外,最好使用音频级额定箱型电容器以获得更好的效果。
将PCB用于音频相关应用始终是一个不错的选择.构建PCB的最佳方法是参考IC制造商指南。
使音频信号走线尽可能短,以减少不必要的噪声耦合。
功率晶体管需要与适当的散热器连接。可以使用KS-58系列散热器。
请勿使用单个大散热器并修复TDA2040、BD711和BD712。对单独的组件使用单独的散热器,否则会出现短路情况。
小心扬声器功率,否则扬声器可能会被烧毁和损坏。
不要移除箝位或缓冲电路,这对功率晶体管和功率放大器的安全至关重要。
不要在放大器中施加大的放大信号,THD会增加。