时间:2022-11-03 17:36
人气:
作者:admin
放大器是模拟电子的支柱。它们广泛用于电子工业领域。放大器几乎用于所有与音频相关的应用。
功率放大器是音频电子学的一部分。它旨在最大化给定输入信号的功率f幅度。在声音电子学中,运算放大器增加了信号的电压,但无法提供驱动负载所需的电流。在本教程中,我们将使用TDA2040功率放大器IC构建一个25W放大器,并连接一个4欧姆阻抗扬声器。
放大器的结构拓扑
在放大器链系统中,功率放大器用于负载前的最后或最后阶段。通常,声音放大器系统使用以下拓扑结构,如框图所示

如上框图所示,功率放大器是直接连接到负载的最后一级。通常,在功率放大器之前,使用前置放大器和电压控制放大器校正信号。此外,在某些情况下,如果需要音调控制,则在功率放大器之前添加音调控制电路。
了解您的负载
在音频放大器系统的情况下,放大器的负载和负载驱动能力是结构中的一个重要方面。功率放大器的主要负载是扬声器。功率放大器的输出取决于负载阻抗,因此连接不正确的负载可能会影响功率放大器的效率和稳定性。

扬声器是一个巨大的负载,充当感性和电阻性负载。功率放大器提供交流输出,因此扬声器的阻抗是正确功率传输的关键因素。
阻抗是电子电路或元件对交流电的有效电阻,由与欧姆电阻和电抗相关的综合效应产生。
在音频电子中,不同类型的扬声器具有不同的阻抗,具有不同的瓦数。扬声器阻抗可以通过管道内水流之间的关系来最好地理解。就把扬声器想象成水管,流过水管的水就是交替的音频信号。现在,如果管道的直径变大,水就很容易流过管道,水量就会变大,如果我们减小直径,流过管道的水就越少,所以水量就会越小。直径是由欧姆电阻和电抗产生的效应。如果管道直径变大,阻抗会很低,因此扬声器可以获得更多的瓦数,放大器提供更多的功率传输场景,如果阻抗变高,则放大器将为扬声器提供更少的功率。
市场上有不同的选择以及不同细分市场的扬声器,通常有 4 欧姆、8 欧姆、16 欧姆和 32 欧姆,其中 4 欧姆和 8 欧姆扬声器以便宜的价格广泛可用。此外,我们需要了解,具有 5 瓦、6 瓦或 10 瓦甚至更高的放大器是 RMS(均方根)瓦数,由放大器在连续运行中输送到特定负载。
因此,我们需要注意扬声器额定值、放大器额定值、扬声器效率和阻抗。
简单25W放大器的结构
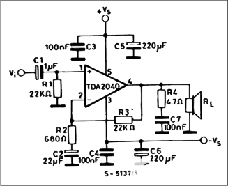
在我们之前的教程中,我们使用运算放大器和功率晶体管制作了 10W 放大器。但在本教程中,我们将构建一个25W 功率放大器,它将驱动一个 4 欧姆阻抗扬声器。为此,我们将使用特定的功率放大器IC。我们选择了TDA2040功率放大器IC。

在上图中,显示了TDA2040。它可以在大多数通用的在线商店以及eBay上购买。该封装称为“Pentawatt”封装,具有 5 个输出引脚。引脚排列图非常简单,可在数据表中找到,

卡舌连接到引脚 3 或 –Vs(负电源)。更不用说,与选项卡连接的散热器也获得相同的连接。
如果我们查看数据表,我们还可以看到该功率放大器IC的功能

IC的功能非常好。它提供接地短路保护。此外,由于过载情况,热保护将提供额外的安全功能。正如我们所看到的,如果连接了具有+/- 17V输出的分离电源,TDA2040能够为4欧姆负载提供25瓦输出。在这种情况下,THD(总谐波失真)将为0.5%。在相同的配置中,如果我们获得 30 瓦的功率输出,THD 将变为 10%。
此外,数据表中还有另一个图表,它提供了电源电压和输出功率之间的关系。

如果我们看到图表,如果我们使用输出超过 26V 的分体式电源,我们可以实现 15Watt 以上的输出功率。因此,让我们使功率放大器与 4 欧姆阻抗扬声器配合 25W 工作,而不会影响 THD。
必需组件
为了构建电路,我们需要以下组件-
Vero 板(任何人都可以使用虚线或连接)
烙铁
焊锡丝
钳子和剥线钳工具
电线
铝制散热器
17V轨到轨电源,带+17V GND -17V电源轨道
4 欧姆 25 瓦扬声器
4.7R 电阻器 1/2 瓦
680R 电阻器 1/4千瓦特
22k 电阻器
10k 电阻器
100nF / .1uF 电容器 4 个
22uF 电容器
TDA2040
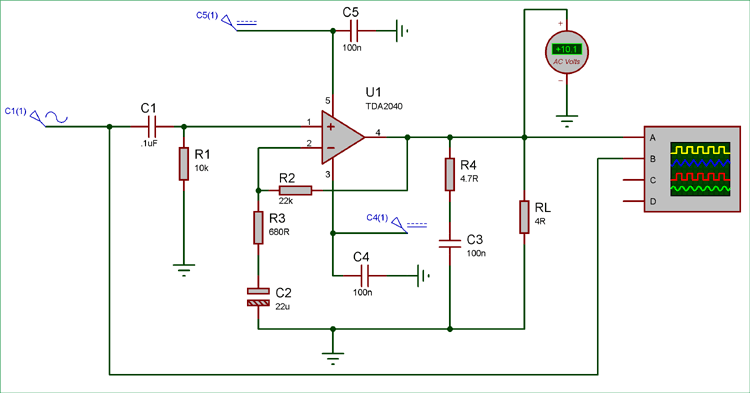
25瓦音频放大器电路图和说明

25瓦音频放大器的原理图非常简单;TDA2040 正在放大信号,并为4 欧姆扬声器提供 25 瓦 RMS 瓦数。C4和C5用作去耦滤波电容。C1 和 R1 充当滤波器。R2、R3和C2向功率放大器提供必要的反馈。R4和C3是缓冲电路,用于箝位来自感性负载(扬声器)的反馈。
测试 25W 放大器电路
我们使用变形杆菌仿真工具来检查电路的输出;我们测量了虚拟示波器中的输出。您可以查看下面给出的完整演示视频

我们使用+/-17V为电路供电,并提供输入正弦信号。示波器连接在输出端,通道A(黄色)上的负载为4欧姆,输入信号连接在通道B(蓝色)上。
放大器功率计算
我们使用一个简单的公式来计算放大器的瓦数-
Amplifier Wattage = V2 / R
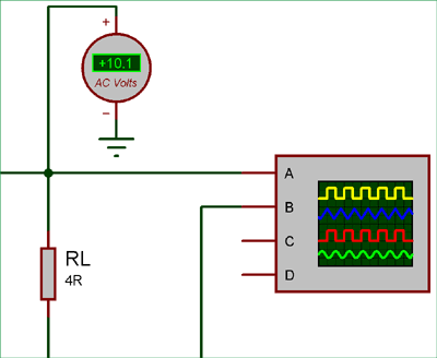
我们在输出端连接了一个交流万用表。万用表中显示的交流电压是峰峰值交流电压。
我们提供了很少的25-50Hz的极低频正弦信号。与低频一样,放大器将向负载提供更多电流,万用表将能够正确检测交流电压。

万用表显示+10.1V AC。因此,根据公式,功率放大器在 4 欧姆负载下的输出为
Amplifier Wattage = 10.12 / 4
Amplifier Wattage =
25.50
(25W approximately)
构建 25W 放大器时要记住的事项
构建电路时,功率放大器TDA2040需要与散热器正确连接。散热器越大,效果越好。此外,最好使用音频级额定箱型电容器以获得更好的效果。
将PCB用于音频相关应用始终是一个不错的选择.构建PCB的最佳方法是参考IC制造商指南。TDA2040的数据表中提供了参考PCB设计。


在上图中,显示了具有PCB布局的示例电路。最好坚持参考布局,并且比例为 1:1。它将降低输出中的噪声耦合。
此外,尝试使用具有适当瓦数的 4 欧姆高效率扬声器来使用此功率放大器进行驱动。