时间:2022-08-16 15:52
人气:
作者:admin
谁不喜欢失真的电吉他的隆隆声?它是许多重要音乐流派的关键部分,特别是在布鲁斯和摇滚音乐流派中,并且也经常用于硬摇滚、金属或朋克音乐流派。在这个项目中,我们将使用一个简单的电路为吉他构建一个基本的失真踏板。
吉他失真踏板
失真踏板在音符上产生失真的声音。通常,在吉他音源和功率放大器之间使用失真踏板电路。带有失真电路的吉他的简单框图如下所示。

失真踏板至少使用两个最重要的东西,即前置放大器部分和二极管限幅电路。音频前置放大器部分将增益加到输入信号中,二极管削波部分截断或截断音频信号的正负峰值。通常,失真踏板也称为过载或法兹踏板。
所需组件
在本文中,我们将构建一个基于晶体管的失真电路。构建基本失真踏板电路所需的组件是 -
BC337-25 三极管
.1 uF 电容器 - 2 个
100k电阻
1兆电阻
UF4007 - 2个
2个音频输入插座
面包板
挂钩线
12v 适配器(9V 也可以)
吉他失真踏板电路图
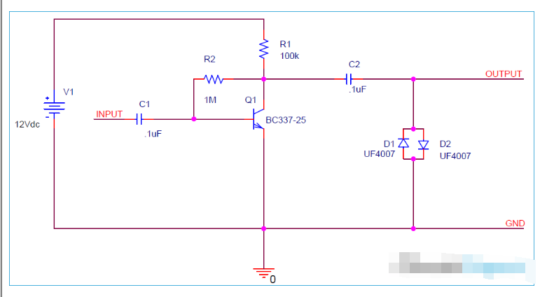
在下图中,显示了使用晶体管的基本失真踏板示意图。晶体管就像一个基本的前置放大器。100K电阻用作集电极电阻,两个电容用于音频输入和音频输出相关用途。电容器将阻挡任何直流电,仅通过交流信号。电容器的值可以从 0.1 微法拉到 10 微法拉之间选择。

晶体管的选择对于该项目至关重要。在上述电路中,我们使用了 BC337-25 晶体管。该晶体管为输入信号提供了很好的增益。也可以使用其他晶体管。
两个二极管 D1 和 D2 构成一个二极管限幅电路。这是产生失真声音的地方。假设输入信号是交流正弦信号,如下图所示。

这是一个完美的正弦波。现在,类似于原理图中使用的二极管削波电路,根据二极管的正向电压切断或削波正弦波。截断的正弦波将如下图所示 -

二极管 D1 将相对于输出反向偏置,并限制输出信号的负峰值。类似地,二极管 D2 将相对于输出限幅正向偏置,并限幅输出信号的正峰值。因此,如果我们比较这些输入和输出信号,它将如下图所示

但这会对失真的声音产生怎样的影响呢?那是由于扬声器对正弦波的响应。当正弦波为正时,扬声器振膜向前移动,当它为负时,扬声器振膜向后移动。但是由于适当的正弦波响应,扬声器的向前和向后移动顺利进行。每当信号被削波或斩波时,扬声器振膜会产生震颤的声音,并且输出音调会失真。
需要多少失真取决于二极管配置。D1和D2中不同的正向电压甚至不同规格的二极管会产生不同种类的失真声音。
可能的组合包括 D1 中的 1N4148 和 D2 中的绿色 LED,或 D1 和 D2 中的橙色和绿色 LED,或者锗二极管配置也可以使用。不同的失真踏板制造商在单个封装中使用不同的组合,并为用户提供可选择的开关。用户可以根据音调选择使用哪一种。可以尝试其他二极管配置并创建有趣的失真声音输出。
测试吉他失真电路
我们上面解释的电路是在面包板上构建的,并用真正的吉他进行了测试。电路完成后的面包板设置如下所示。

BC337-25 的引脚如下图所示——

为了测试电路,我使用了两根跳线、一个功率放大器和一把吉他。跳线连接到两个连接器(黑色)以从吉他获取音频输入并将其传递到放大器。但是,失真踏板通常与电吉他一起使用,但由于在测试阶段无法使用,因此此处使用原声吉他进行测试。

上一篇:构建一个音频前置放大器电路