时间:2022-08-21 10:08
人气:
作者:admin
这个 4W 音频放大器电路由 2 个晶体管 TIP41 供电。该电路非常简单,并包含达林顿输出晶体管,可提供比驱动 3 欧姆扬声器所需的足够多的输出电流。

4W 音频放大器电路非常简单,并包含达林顿输出晶体管,可提供比驱动 3 欧姆扬声器所需的足够多的输出电流。增益可以针对各种输入电平进行预设,使其适用于放大计算机和磁带卡座线路输出电平。输入电平也适用于 TDA7000 接收器。所有组件都可以在市场上轻松购买。自然,该项目将建立在 PCB 上,该 PCB 也将单独提供。这是第一块PCB,组装和工作。
完成的单元为 60 毫米 x 75 毫米,只有 30 毫米深。如果输出电容安装在扬声器上并且板载电解液水平安装,深度可以减少到10mm。以下是使用 3 欧姆负载和 13.8 伏电源的成品放大器可能预期的典型性能数据。我看不出为什么不能稍微增加电源电压以获得更多输出功率:

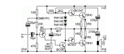
当以适度的输出电平运行语音或音乐时,输出晶体管不需要散热。如果运行恒定的音调电平,则应在两个 TIP41 晶体管上安装一个小型散热器。如果散热器不接触任何东西,散热器可以直接用螺栓固定在 TIP41 上而无需电气隔离。只需一个表面积为 15 平方的散热器即可。这是放大器的电路。
通过选择 PCB 上的反馈电阻 (Rf) 的值来设置放大器的增益。Rf 的值等于 4700 / (Vgain -1),其中 Vgain 是所需的电压增益。4 伏 RMS 是全输出电平。这是选择电阻器的指南。
4W 音频放大器底部 PCB 设计:

顶级 PCB 设计/元件放置:
