时间:2022-07-02 09:52
人气:
作者:admin
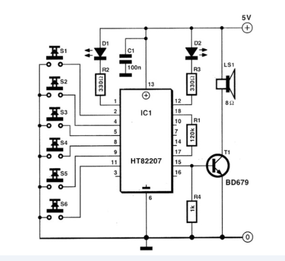
这是基于单片IC HT82207的西方音乐发生器电路原理图。这条赛道能够带您进入狂野西部的世界。西方音乐已经在芯片中编程。它采用 Holtek 的集成 18 针 HT82207 (IC1),几乎可以处理所有事情。
您所要做的就是添加几个配件,其中包括一个扬声器和六个选择开关。从操作上看,HT82207主机内部有一个生成器噪声序列,即监听它们。让人想起狂野的西部。各种声音通过开关 S1-S6 实现。在静止状态下,电路吸收的功率小于1mA。
