时间:2022-07-11 17:17
人气:
作者:admin
在过去的几十年里,音频内容已经取得了长足的进步,从经典的电子管放大器到现代媒体播放器,技术进步改变了数字媒体的消费方式。在所有这些创新中,便携式媒体播放器以其充满活力的音质和超长的电池寿命成为消费者的首选之一。那么它是如何工作的,以及它听起来如何那么好。作为一个电子爱好者,这个问题总是浮现在我的脑海中。尽管扬声器技术取得了进步,但放大器方法的改进发挥了重要作用,这个问题的明显答案是D 类放大器。所以在这个项目中,我们将借此机会讨论 D 类放大器并了解它的优缺点。最后,我们将构建放大器的硬件原型并测试其性能。听起来很有趣吧!所以让我们开始吧。
如果您对音频放大器电路感兴趣,您可以查看我们关于我们使用运算放大器、MOSFET 和 IC(如TDA2030、TDA2040和TDA2050 )构建电路的主题的文章。
D类放大器的基础知识
什么是 D 类音频放大器?最简单的答案是,它是一个开关放大器。但是为了了解它的工作原理,我们需要了解它的功能以及开关信号是如何产生的,为此,您可以按照下面给出的框图进行操作。

那么为什么要使用开关放大器呢?这个问题的明显答案是效率。与 A 类、B 类和 AB 类放大器相比,D 类音频放大器的效率可高达 90-95%。AB 类放大器的最大效率为 60-65%,因为它们工作在有源区并表现出低功率损耗,如果将集电极 - 发射极电压乘以电流,您就会发现这一点。要了解有关该主题的更多信息,请查看我们关于功率放大器类别的文章, 其中我们讨论了所有相关的损耗因素。
现在,回到我们的D 类音频放大器的简化框图,正如您在同相端看到的,我们有音频输入,在反相端,我们有高频三角信号。此时,当输入音频信号的电压大于三角波的电压时,比较器的输出变为高电平,当信号为低电平时,输出为低电平。有了这个设置,我们只是用高频载波信号调制输入音频信号,然后连接到 MOSFET 栅极驱动 IC,顾名思义,驱动器用于驱动两个 MOSFET 的栅极侧和低侧一次。在输出端,我们在输出端得到一个强大的高频方波,我们通过一个低通滤波器阶段来获得我们最终的音频信号。
构建 D 类音频放大器电路所需的组件
现在,我们已经了解了 D 类音频放大器的基础知识,我们可以开始寻找组件来构建DIY D 类放大器。由于这是一个简单的测试项目,因此组件要求非常通用,您可以从当地的爱好商店中找到其中的大部分。下面给出了带有图片的组件列表。

构建 D 类功率放大器的零件清单:
IR2110 集成电路 - 1
Lm358 运算放大器 - 1
NE555 定时器IC - 1
LM7812 集成电路 - 1
LM7805 集成电路 - 1
102 pF 电容器 - 1
103 pF 电容器 - 1
104 pF 电容器 - 2
105 pF 电容器 - 1
224 pF 电容器 - 1
22uF 电容 - 1
470uF 电容 - 1
220uF 电容 - 1
100uF 电容 - 2
2.2K电阻 - 1
10K 电阻 - 2
10R 电阻 - 2
3.5 毫米音频插孔 - 1
5.08 毫米螺丝端子 - 2
UF4007 二极管 - 3
IRF640 MOSFET - 2
10K 装饰锅 - 1
26uH电感 - 1
3.5 毫米耳机插孔 - 1
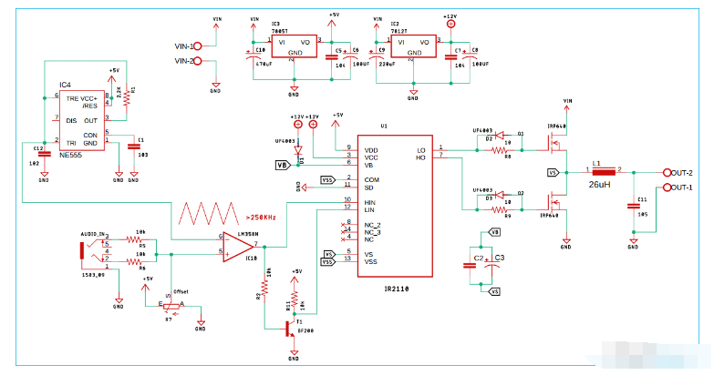
D类音频放大器-示意图
我们的 D 类放大器电路原理图 如下所示:

在 PerfBoard 上构建电路
从主图中可以看出,我们在一块穿孔板上制作了电路。因为,首先电路非常简单,其次如果出现问题,我们可以快速轻松地对其进行修改。我们在铜线的帮助下完成了大部分连接,但在某些最后阶段,我们不得不使用一些连接线来完成构建。完成的穿孔板电路如下所示。

D类音频放大器的工作
在本节中,我们将遍历电路的每个主要模块并解释每个模块。这款基于运算放大器的 D 类音频放大器由非常通用的组件组成,您可以在当地的爱好商店中找到它们。
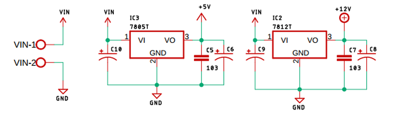
输入电压调节器:

我们首先使用 5V 稳压器 LM7805 和 12 伏稳压器 LM7812 调节输入电压。这很重要,因为我们要用 13.5V 直流适配器为电路供电,而为 NE555 和 IR2110 IC 供电,需要 5V 和 12V 电源。
带有 555 非稳态多谐振荡器的三角波发生器:

从上图可以看出,我们使用了一个带有 2.2K 电阻的 555 定时器来产生一个 260KHz 的三角信号,如果您想了解更多关于 Astable Multivibrator 的信息,您可以查看我们之前关于555 Timer Based Astable Multivibrator的帖子电路,我们已经描述了所有必要的计算。
调制电路:

从上图中可以看出,我们使用了一个简单的 LM358 运算放大器来调制输入音频信号。说到输入的音频信号,我们使用了两个 10K 输入电阻来获取音频信号,并且由于我们使用的是单电源,因此我们连接了一个电位器来抵消输入音频中存在的零信号。当输入音频信号的值大于输入三角波时,该比较器的输出将为高电平,在输出端,我们将获得调制方波,然后将其馈送到 MOSFET 栅极驱动器 IC。
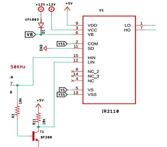
IR2110 MOSFET 栅极驱动器 IC:

由于我们正在处理一些中等高频,我们使用了 MOSFET 栅极驱动器 IC 来正确驱动 MOSFET。所有必要的电路都按照IR2110 IC 数据表的建议放置。为了正常工作,该 IC 需要输入信号的反相信号,这就是为什么我们使用BF200高频晶体管来产生输入信号的反相方波。
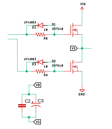
MOSFET 输出级:

从上图中可以看出,我们有 MOSFET 输出级,它也是主要的输出驱动器,因为我们正在处理高频和电感,所以总是涉及瞬态,这就是为什么我们使用一些 UF4007 作为反激防止 MOSFET 损坏的二极管。
LC 低通滤波器:

MOSFET驱动级的输出是高频方波,这种信号绝对不适合驱动扬声器等负载。为了防止它,我们使用了一个 26uH 电感和一个 1uF 无极性电容来制作一个低通滤波器,记为 C11。这就是简单的电路功能。
测试 D 类放大器电路

从上图中可以看出,我使用了一个 12V 电源适配器为电路供电。由于我使用的是价格实惠的中国产品,它发出的电压比 12V 略高,准确地说是 13.5V,非常适合我们的板载 LM7812 稳压器。作为负载,我使用的是 4 欧姆、5 瓦的扬声器。对于音频输入,我使用的是带有 3.5 毫米长音频插孔的笔记本电脑。
当电路通电时,不会像其他类型的放大器那样发出明显的嗡嗡声,但是正如您在视频中看到的那样,该电路并不完美,并且在较高的输入电平下会出现削波问题,所以这个电路有很大的改进空间。当我驱动中等低负载时,MOSFET 根本没有变热,因此对于这些测试,它不需要任何散热器。
进一步增强
这个D类功放电路是一个简单的原型,有很大的改进空间,我这个电路的主要问题是采样技术,需要改进。为了减少放大器的削波,需要计算适当的电感和电容值以获得完美的低通滤波器级。与往常一样,可以在 PCB 上制作电路以获得更好的性能。可以添加一个保护电路,以保护电路免受过热或短路的影响。