时间:2022-07-14 17:37
人气:
作者:admin
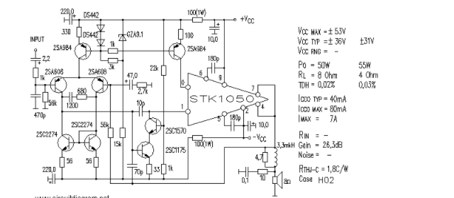
这是基于音频功放IC STK-1050的50W功放电路图。用于操作该电路的对称电源,最大额定电压为 53V,推荐电源为 36V。这是一个单声道(单声道)放大器电路,对于立体声音频系统,您应该构建两个类似的电路。立体声放大器应使用具有最小 3A 中心抽头变压器的电源。

对称电源:
这是对称/双极性电源电路图示例:

STK-1050 特点:
不需要外接发射极电阻。
发射极电阻器的值已经过仔细审查,以提供卓越的特性。
更好的电源电压利用率允许设计的电源电压比以前的 DPP 模型所需的电压低约 0.7V(对于 RL=4ohms)。
每个电阻器的最大允许功耗为 5W 或更高,允许适应所有负载。
峰值允许电流为 18A 或更高,即使在短路或类似紧急情况下的峰值电流也提供充足的余量。
特别是最大输出 4 ohms 得到了极大的改善。
使用发射极电阻有助于满足不同的安全标准和设计 PCB
由外接发射极电阻布局引起的高频范围内的相互干扰不再存在。这有助于降低失真因数。
引脚用于发射极电阻器输出端子,这些端子在以前的 DPP 中未连接。所有其他终端保持未充电状态;无需对电路板进行重大更改。