时间:2022-07-15 10:12
人气:
作者:admin
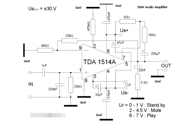
这是Phillips的另一个带有单电源IC的音频放大器电路,TDA1514A。这是一个50W功率输出的高保真功放电路。一个电源 IC 提供 50W 单功率输出,然后您需要构建两个类似的电路用于立体声应用。

TDA1514A 集成电路是一款高保真功率放大器,可用作收音机、电视和其他音频应用中的构建模块。IC 的高性能可满足数字源(如光盘设备)的要求。
电路受到完全保护,两个输出晶体管都具有热保护和 SOAR 保护(见图 3)。该电路还具有静音功能,可在上电后安排一段时间,延迟时间由外部元件固定。
该设备适用于对称(双极性)电源,但也可以使用不对称电源。
TDA1514A 特点:
高输出功率
低谐波失真
低互调失真
低失调电压
良好的纹波抑制
静音/待机设施
热保护
防止静电放电
没有开启或关闭点击
非常低的热阻
安全工作区 (SOAR) 保护。