时间:2022-07-15 10:05
人气:
作者:admin
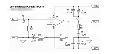
这是一个基于单功放IC TDA2040的20W Hi-Fi功放电路。单个 TDA2040 能够提供 20W 的功率输出。由双 TDA2040 组成的桥式放大器可以提供 30W 的功率输出(8 欧姆扬声器)。

关于功放IC TDA2040:
TDA2040是五瓦的单片机吗?包,旨在用作音频 AB 类放大器。通常它在 Vs = 32V/4W 时提供 22W 输出功率 (d = 0.5%)。TDA2040 提供高输出电流并具有非常低的谐波和交叉失真。此外,该器件还包含一个获得专利的短路保护系统,该系统包括用于自动限制耗散功率的装置,以便将输出晶体管的工作点保持在其安全工作区域内。还包括一个热关断系统。
该电路的PCB布局:

该电路需要分离电源,您可以构建此电源电路图来运行您的放大器:

TDA2040 数据表中提供了更多带有 TDA2040 的放大器电路。