全球最实用的IT互联网信息网站!

AI人工智能P2P分享&下载搜索网页发布信息网站地图

当前位置:诺佳网 > 电子/半导体 > 音视频/家电 >

基于2N3904的简单音频前置放大器电路

时间:2022-08-06 15:32

人气:

作者:admin

标签: 音频电  晶体管 

导读:基于2N3904的简单音频前置放大器电路- 这是一个使用单晶体管 2N3904 的简单音频前置放大器电路。...

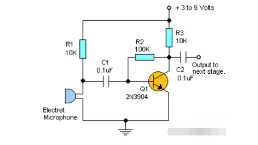
这是一个使用单晶体管 2N3904 的简单音频前置放大器电路。

poYBAGLuGNKAVuCIAACVz-cMPTs400.png

这种简单的电路可为驻极体麦克风等微弱音频信号提供良好的增益。在射频振荡器前使用它可以制作对声音非常敏感的射频发射器。该电路使用的电源范围很广,从 3VDC 到 9VDC,您可以选择 6VDC 左右的中间范围,以最大程度地降低风险,安全目的

组件列表:

poYBAGLuGNeAeg1UAAAj4pNgo-0422.png

温馨提示:以上内容整理于网络,仅供参考,如果对您有帮助,留下您的阅读感言吧!
相关阅读
本类排行
相关标签
本类推荐

CPU | 内存 | 硬盘 | 显卡 | 显示器 | 主板 | 电源 | 键鼠 | 网站地图

Copyright © 2025-2035 诺佳网 版权所有 备案号:赣ICP备2025066733号
本站资料均来源互联网收集整理,作品版权归作者所有,如果侵犯了您的版权,请跟我们联系。

关注微信