时间:2022-08-06 15:42
人气:
作者:admin
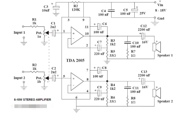
这里是带有IC TDA2005的6-10W立体声功率音频放大器的示意图:

组件列表:

这是一款AB类立体声音频功率放大器,专为使用电源IC的高品质高保真应用而设计TDA2005。它易于构建并且具有最少的外部组件。该模块具有输出电流保护和热保护。这是产生出色声音的数据手册电路。该套件所需的电源电压为8–18VDC,电流为1至2安培。
只有在15VDC至少2A的电源和使用2欧姆扬声器(或2x4欧姆扬声器并联)时才能获得最大输出功率。然而,仅使用15VDC、1A电源到4欧姆负载即可获得每通道大约4W。
电源应经过良好过滤以减少电源嗡嗡声,仅板载电容器不足以达到此目的,但对于确保稳定性是必要的。如果使用电池操作,则不需要额外的过滤。
上一篇:AM收音机接收器的电路图