时间:2022-06-29 16:35
人气:
作者:admin
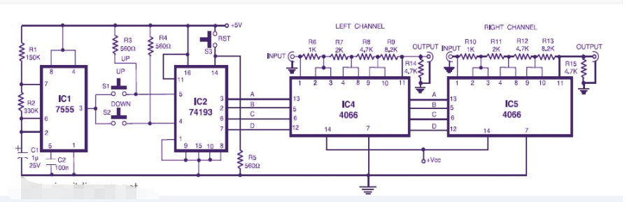
这是立体声数字音量控制的电路图。该电路可用于升级立体声放大器电路中的手动音量管理。在这个特定的电路中,按下开关 S1 控制两个通道的正向(音量增强)操作,而相同的开关 S2 控制两个通道的反向(音量减小)操作。
在这个数字音量控制电路中,IC1 定时器 555 设置为非稳态触发器,通过按下至在开关 S1 和 S2 上。要调整来自 IC1 的脉冲宽度,您可以使用可变电阻器代替定时电阻器 R1。
操作开关 S1(向上)触发二进制输出增加,而操作 S2(向下)触发二进制输出减少。最高计数为 15(所有输出逻辑 1)和最低计数为 0(所有输出逻辑 0),分别输出最高和最低音量。
计数器的高电平有效输出 A、B、C 和 D 用于控制两个 CD4066 IC(IC3 和 IC4)中的每一个中的两个四双极模拟开关。这两个输出位在高电平时会短路电阻网络的一部分,该电阻网络包括一个通道的串联电阻 R6 到 R9,另一个通道的 R10 到 R13,从而管理被馈送到输入端的音频信号的输出。立体声放大电路模块。按下开关 S3 用于将计数器的输出重置为 0000,从而将这两个通道的音量调到最低水平。

上一篇:基于扬声器的深度神经网络方案
下一篇:一个简单的手机电池充电器电路